Для студентов МГТУ им. Н.Э.Баумана по предмету Управление техническими системами (УТС)Лабораторная работа №4Лабораторная работа №4
4,90546970
2021-05-052021-05-05СтудИзба
Лабораторная работа 4: Лабораторная работа №4
Описание
ОТЧЕТ по лабораторной работе №4 «Система управления положением перевернутого маятника с ПИД - регулятором»
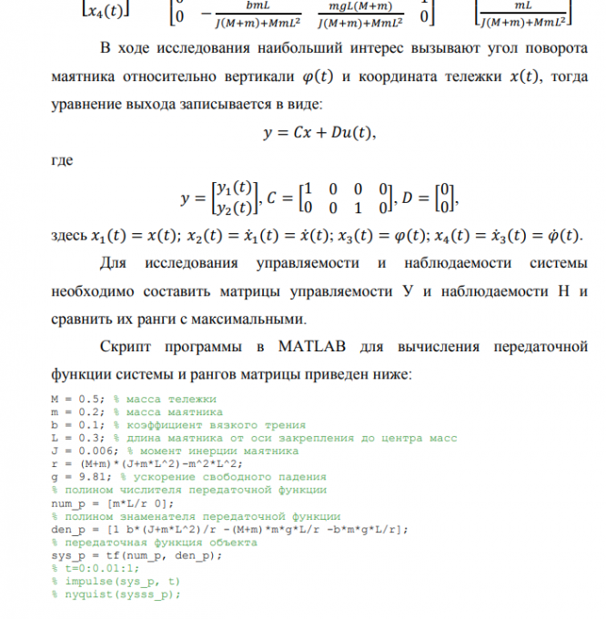
Целью лабораторной работы является создание математической модели перевернутого маятника, ось которого закреплена на тележке (рисунок 1), а также создание и исследование ПИД – регулятора, поддерживающего маятник в положении равновесия.
![]()
Целью лабораторной работы является создание математической модели перевернутого маятника, ось которого закреплена на тележке (рисунок 1), а также создание и исследование ПИД – регулятора, поддерживающего маятник в положении равновесия.


Характеристики лабораторной работы
Учебное заведение
Номер задания
Просмотров
26
Размер
540,47 Kb
Список файлов
Лабораторная работа №4.pdf

Друзья, спасибо за доверие! Если вам понравилась работа – поставьте 5⭐ и напишите отзыв. Это поможет другим студентам, а мне даст силы делать ещё больше качественных материалов для вас 🔥