Для студентов МГТУ им. Н.Э.Баумана по предмету Учебно-технологическая практика (УТП)Отчет по практикеОтчет по практике
4,90546628
2021-05-312024-08-10СтудИзба
Отчёт по практике: Отчет по практике
Описание
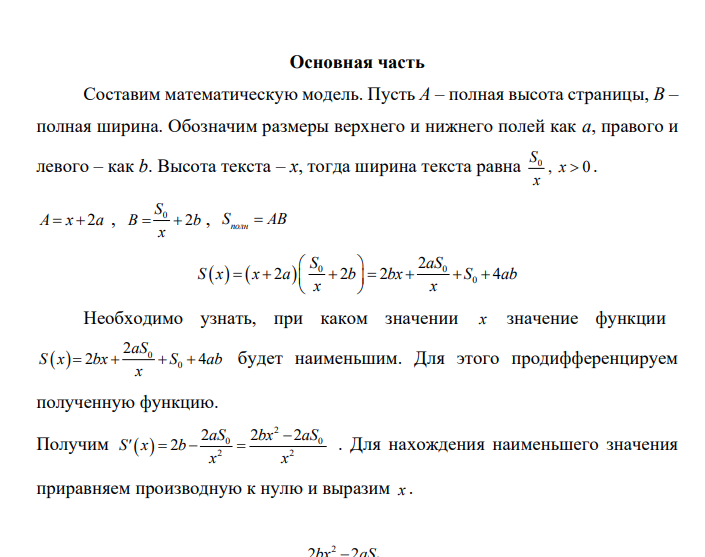
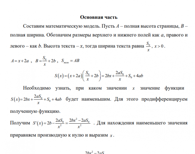
Текст задачи. Требуется найти оптимальные размеры страницы, при которых будет использовано наименьшее количество бумаги, если на странице книги печатный текст должен занимать 0 S квадратных сантиметров. Верхнее и нижнее поля занимают по 3 см, левое и правое – по 2 см.
![]()


Характеристики отчёта по практике
Учебное заведение
Семестр
Просмотров
5
Размер
228,93 Kb
Список файлов
Отчет по практике.pdf

Друзья, спасибо за доверие! Если вам понравилась работа – поставьте 5⭐ и напишите отзыв. Это поможет другим студентам, а мне даст силы делать ещё больше качественных материалов для вас 🔥