Для студентов МГТУ им. Н.Э.Баумана по предмету Тепломассообмен (ТМО)ДЗ №1 - Теплопроводность при стационарном режимеДЗ №1 - Теплопроводность при стационарном режиме
5,0053
2024-09-052024-09-05СтудИзба
ДЗ 1: ДЗ №1 - Теплопроводность при стационарном режиме вариант 6
-42%
Описание
🥇ДЗ зачтено на максимальный балл!
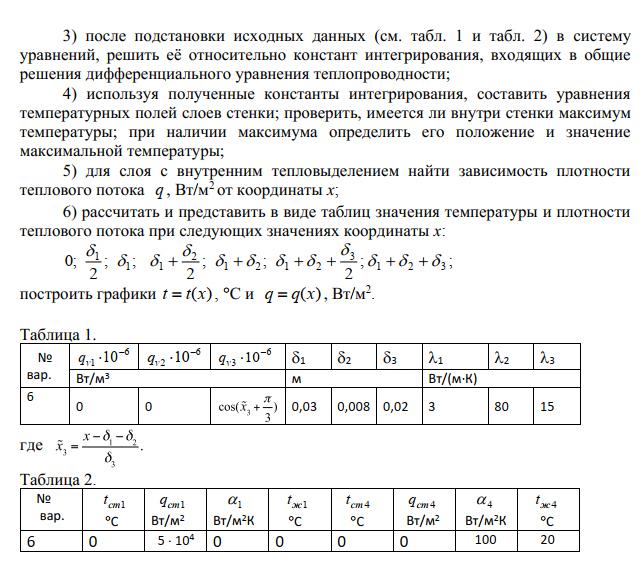
УСЛОВИЕ ![]()

ДЕМО
![]()
Показать/скрыть дополнительное описаниеТеплопроводность при стационарном режиме.
Характеристики домашнего задания
Предмет
Учебное заведение
Семестр
Номер задания
Вариант
Программы
Просмотров
78
Качество
Идеальное компьютерное
Размер
586,97 Kb
Список файлов
ДЗ 1_Теплопроводность при стационарном режиме.pdf

Если работа Вам была полезна, Пожалуйста, потратьте несколько секунд, чтобы оставить нам 5 ЗВЁЗД и положительный отзывы. Мы Вам глубоко признателены!