Для студентов МГТУ им. Н.Э.Баумана по предмету Теория вероятностей и математическая статистика (ТВиМС)Сборка теории и решенных задач для подготовки к Экзамену по ТВиМССборка теории и решенных задач для подготовки к Экзамену по ТВиМС
5,0054
2023-05-232023-05-23СтудИзба
Сборка теории и решенных задач для подготовки к Экзамену по ТВиМС
Ответы к экзамену: Сборка теории и решенных задач для подготовки к Экзамену по ТВиМС
Описание
ПОЛНЫЙ ОТВЕТ НА 42 ВОПРОСА ПО ТЕОРИИ ДЛЯ ПОДГОТОВКИ К ЭКЗАМЕНУ
ОТВЕТЫ ТЕОРЕТИЧЕСКИХ ВОПРОСОЫ В 24 БИЛЕТАХ! (2 вопроса/ билет)
РЕШЕНИЕ ЗАДАЧ В 25 БИЛЕТАХ! (1 задача/ билет)
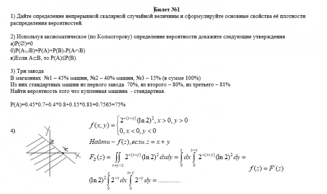
ДЕМО
👉Шпора_1:



👉Шпора_2:


👉Решение задач в билетах:



Сборка теории и решенных задач для подготовки к Экзамену по ТВиМС.
Характеристики ответов (шпаргалок) к экзамену
Учебное заведение
Программы
Просмотров
87
Качество
Идеальное компьютерное
Размер
14,55 Mb
Список файлов
Решение задач в билетах.doc
Шпора_1.doc
Шпора_2.doc

Если работа Вам была полезна, Пожалуйста, потратьте несколько секунд, чтобы оставить нам 5 ЗВЁЗД и положительный отзывы. Мы Вам глубоко признателены!