Для студентов МГТУ им. Н.Э.Баумана по предмету Интегралы и дифференциальные уравнения (ИиДУ)Дифференциальные уравнения высших порядковДифференциальные уравнения высших порядков
5,0056
2021-09-062021-09-06СтудИзба
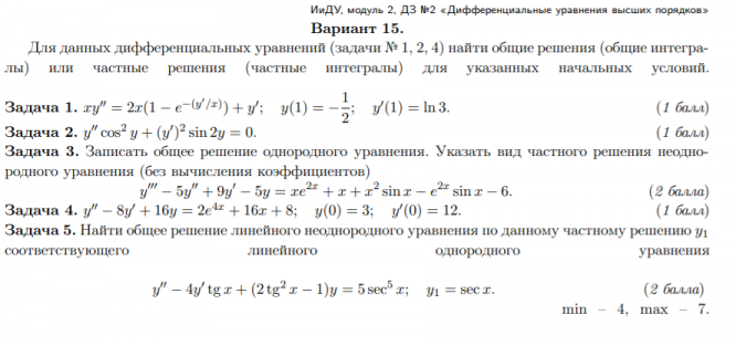
ДЗ 2: Дифференциальные уравнения высших порядков вариант 15
Описание
Характеристики домашнего задания
Учебное заведение
Семестр
Номер задания
Вариант
Просмотров
105
Качество
Фото рукописных листов
Размер
9,26 Mb
Список файлов
idz2_iidu_lebedevn_iu6-25b.pdf
Комментарии
Нет комментариев
Стань первым, кто что-нибудь напишет!
МГТУ им. Н.Э.Баумана



















