Для студентов МГТУ им. Н.Э.Баумана по предмету Теория управленияКурсовая работа по теории управления - Задание №5Курсовая работа по теории управления - Задание №5
4,90546904
2021-03-302024-09-03СтудИзба
Курсовая работа: Курсовая работа по теории управления - Задание №5 вариант 5
-41%
Описание
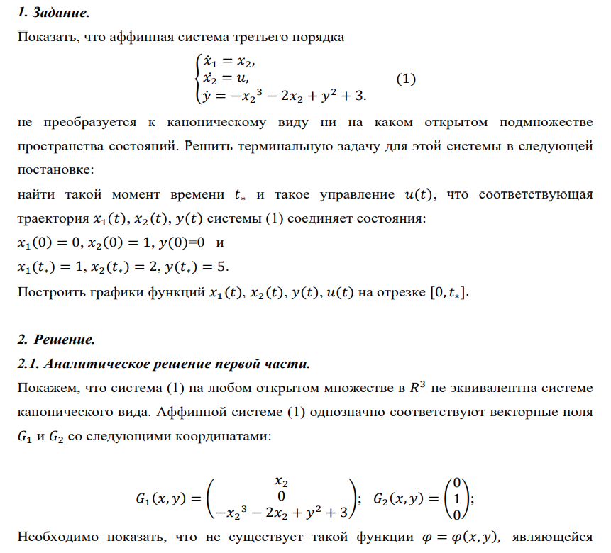
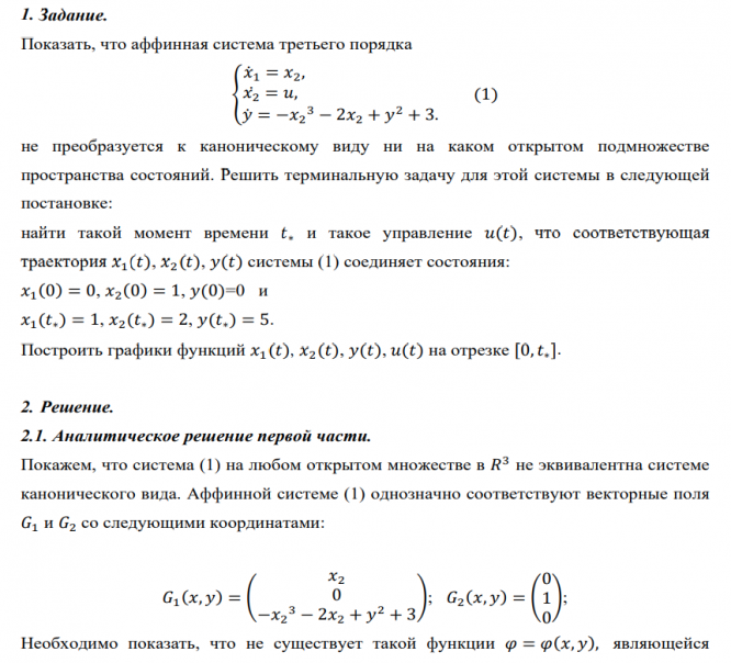
Задание. Показать, что аффинная система третьего порядка не преобразуется к каноническому виду ни на каком открытом подмножестве пространства состояний. Решить терминальную задачу для этой системы в следующей постановке: найти такой момент времени
![]()

Характеристики курсовой работы
Предмет
Учебное заведение
Семестр
Вариант
Просмотров
22
Размер
295,74 Kb
Список файлов
Курсовая работа по теории управления Задание №5.pdf

Друзья, спасибо за доверие! Если вам понравилась работа – поставьте 5⭐ и напишите отзыв. Это поможет другим студентам, а мне даст силы делать ещё больше качественных материалов для вас 🔥