Для студентов МГТУ им. Н.Э.Баумана по предмету Теория механизмов и машин (ТММ)64Г - Проектирование и исследование механизмов насосной установки с электроприводом64Г - Проектирование и исследование механизмов насосной установки с электроприводом
5,0051
2021-06-042021-06-04СтудИзба
Другое 64: 64Г - Проектирование и исследование механизмов насосной установки с электроприводом вариант Г
-61%
Описание
Реферат
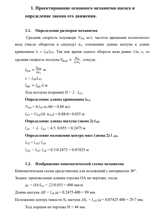
Пояснительная записка к курсовой работе «Проектирование и исследование механизмов насосной установки с электроприводом» содержит 34 страницы машинописного текста, 7 таблиц, 1 приложение. Состоит из 4 частей, для написания было использовано 2 источника. Ключевые слова: основной механизм насосной установки; закон движения звена приведения; коэффициент неравномерности; кинетостатический силовой расчет; цилиндрическая эвольвентная зубчатая передача; однорядный планетарный механизм; кулачковый механизм. В пояснительной записке приведено: проектирование основного механизма насосной установки, определение закона движения звена приведения, проверка погрешности по коэффициенту неравномерности, кинетостатический силовой расчет основного рычажного механизма, проектирование цилиндрической эвольвентной зубчатой передачи, проектирование однорядного планетарного механизма, проектирование кулачкового механизма с силовым замыканием высшей пары.
![]()
Пояснительная записка к курсовой работе «Проектирование и исследование механизмов насосной установки с электроприводом» содержит 34 страницы машинописного текста, 7 таблиц, 1 приложение. Состоит из 4 частей, для написания было использовано 2 источника. Ключевые слова: основной механизм насосной установки; закон движения звена приведения; коэффициент неравномерности; кинетостатический силовой расчет; цилиндрическая эвольвентная зубчатая передача; однорядный планетарный механизм; кулачковый механизм. В пояснительной записке приведено: проектирование основного механизма насосной установки, определение закона движения звена приведения, проверка погрешности по коэффициенту неравномерности, кинетостатический силовой расчет основного рычажного механизма, проектирование цилиндрической эвольвентной зубчатой передачи, проектирование однорядного планетарного механизма, проектирование кулачкового механизма с силовым замыканием высшей пары.







Файлы условия, демо
Характеристики учебной работы
Тип
Учебное заведение
Семестр
Номер задания
Вариант
Просмотров
115
Размер
2,06 Mb
Список файлов
Проектирование и исследование механизмов насосной установки с электроприводом
1.PNG
Лист 1.pdf
Лист 2.pdf
Лист 3.pdf
Лист 4.pdf
РПЗ.pdf

Друзья, спасибо за доверие! Если вам понравилась работа – поставьте 5⭐ и напишите отзыв. Это поможет другим студентам, а мне даст силы делать ещё больше качественных материалов для вас 🔥