Для студентов МГТУ им. Н.Э.Баумана по предмету Теория функций комплексного переменного (ТФКП)Ряды ФурьеРяды Фурье
4,92523010
2024-05-162024-09-10СтудИзба
ДЗ 3: Ряды Фурье вариант 22
-62%
Описание

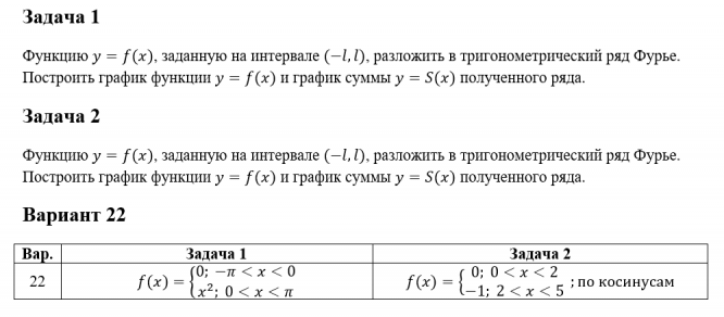
Задача 1 Функцию y=f(x), заданную на интервале (-l,l), разложить в тригонометрический ряд Фурье. Построить график функции y=f(x) и график суммы y=S(x) полученного ряда. Задача 2 Функцию y=f(x), заданную на интервале (-l,l), разложить в тригонометрический ряд Фурье. Построить график функции y=f(x) и график суммы y=S(x) полученного ряда. Вариант 22 Вар.Задача 1Задача 2 22f(x)={█(0; -π<x<0@x^2; 0<x<π)┤f(x)={█(0; 0<x<2@-1; 2<x<5)┤ ;по косинусам .
Характеристики домашнего задания
Учебное заведение
Семестр
Номер задания
Вариант
Просмотров
25
Качество
Фото печатных листов
Размер
165,21 Kb
Список файлов
Ряды Фурье.pdf

Вам все понравилось? Получите кэшбэк - 40 рублей на Ваш счёт при покупке. Поставьте оценку и напишите положительный комментарий к купленному файлу. После Вы получите деньги на ваш счет.