Для студентов СПбПУ Петра Великого по предмету Теория электрических цепей (ТЭЦ)Тиристорные импульсные устройстваТиристорные импульсные устройства
5,0051
2024-04-282024-04-28СтудИзба
Лабораторная работа: Тиристорные импульсные устройства
Описание
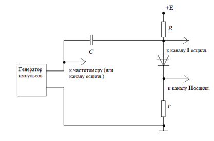
Автоколебательный мультивибратор
Однотактный релаксатор

Характеристики лабораторной работы
Учебное заведение
Просмотров
6
Качество
Идеальное компьютерное
Размер
4,07 Mb
Список файлов
Лабораторная. Тиристорные импульсные устройства.docx

Если нужен другой вариант работы или отдельная задача из любой работы, пишите в комментарии