Для студентов АмГУ по предмету Теория автоматического управления (ТАУ)Основы операторного методаОсновы операторного метода
5,0053174
2023-12-282023-12-28СтудИзба
Задача 1: Основы операторного метода вариант 4
Описание
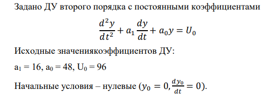
Задано ДУ второго порядка с постоянными коэффициентами
Исходные значения коэффициентов ДУ: a1 = 16, a0 = 48, U0 = 96 Начальные условия – нулевые.
Требуется выполнить следующий объем работы.
1. Решить дифференциальное уравнение классическим методом вручную и в Matlab с помощью функций dsolve. Построить с помощью Matlab график выходной величины.
2. Решить дифференциальное уравнение операторным методом вручную и в Matlab с помощью функций ilaplace. Построить с помощью Matlab график выходной величины.
Исходные значения коэффициентов ДУ: a1 = 16, a0 = 48, U0 = 96 Начальные условия – нулевые.
Требуется выполнить следующий объем работы.
1. Решить дифференциальное уравнение классическим методом вручную и в Matlab с помощью функций dsolve. Построить с помощью Matlab график выходной величины.
2. Решить дифференциальное уравнение операторным методом вручную и в Matlab с помощью функций ilaplace. Построить с помощью Matlab график выходной величины.

Характеристики решённой задачи
Учебное заведение
Номер задания
Вариант
Просмотров
1
Размер
654,06 Kb
Список файлов
Пр_1.pdf

Если нужен другой вариант работы или отдельная задача из любой работы, пишите в комментарии