Для студентов МГТУ им. Н.Э.Баумана по предмету Теоретическая механикаКинематика сложного движения точкиКинематика сложного движения точки
4,71533
2013-09-282024-09-29СтудИзба
ДЗ 3: Кинематика сложного движения точки вариант 16
-51%
Описание

Показать/скрыть дополнительное описание
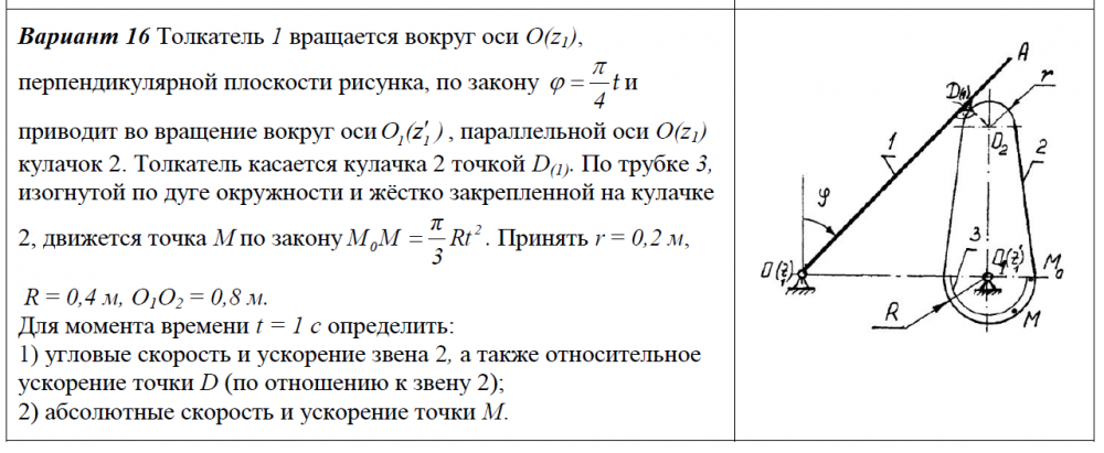
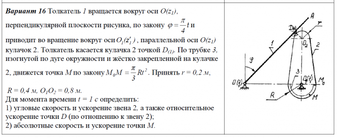
Вариант 16 Толкатель 1 вращается вокруг оси O(z1), перпендикулярной плоскости рисунка, по закону t 4 и приводит во вращение вокруг оси O (z ) 1 1 , параллельной оси O(z1) кулачок 2. Толкатель касается кулачка 2 точкой D(1). По трубке 3, изогнутой по дуге окружности и жёстко закрепленной на кулачке 2, движется точка М по закону 2 0 Rt 3 π M M . Принять r = 0,2 м, R = 0,4 м, O1O2 = 0,8 м. Для момента времени t = 1 c определить: 1) угловые скорость и ускорение звена 2, а также относительное ускорение точки D (по отношению к звену 2); 2) абсолютные скорость и ускорение точки M..
Характеристики домашнего задания
Предмет
Учебное заведение
Семестр
Номер задания
Вариант
Просмотров
2193
Качество
Скан рукописных листов
Размер
2,83 Mb
Список файлов
Кинематика сложного движения точки.pdf

Вам все понравилось? Получите кэшбэк - 40 рублей на Ваш счёт при покупке. Поставьте оценку и напишите положительный комментарий к купленному файлу. После Вы получите деньги на ваш счет.