Для студентов МГТУ им. Н.Э.Баумана по предмету Теоретическая механикаКинематика сложного движения точкиКинематика сложного движения точки
4,48515
2017-07-212024-09-29СтудИзба
ДЗ 3: Кинематика сложного движения точки вариант 16
-51%
Описание

Показать/скрыть дополнительное описание
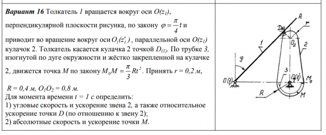
Вариант 16 Толкатель 1 вращается вокруг оси O(z1), перпендикулярной плоскости рисунка, по закону t 4 и приводит во вращение вокруг оси O (z ) 1 1 , параллельной оси O(z1) кулачок 2. Толкатель касается кулачка 2 точкой D(1). По трубке 3, изогнутой по дуге окружности и жёстко закрепленной на кулачке 2, движется точка М по закону 2 0 Rt 3 π M M . Принять r = 0,2 м, R = 0,4 м, O1O2 = 0,8 м. Для момента времени t = 1 c определить: 1) угловые скорость и ускорение звена 2, а также относительное ускорение точки D (по отношению к звену 2); 2) абсолютные скорость и ускорение точки M. .
Характеристики домашнего задания
Предмет
Учебное заведение
Семестр
Номер задания
Вариант
Просмотров
1788
Качество
Фото рукописных листов
Размер
110,05 Kb
Список файлов
1.jpg
2.jpg

Вам все понравилось? Получите кэшбэк - 40 рублей на Ваш счёт при покупке. Поставьте оценку и напишите положительный комментарий к купленному файлу. После Вы получите деньги на ваш счет.