Для студентов МГТУ им. Н.Э.Баумана по предмету Теоретическая механикаКинематика плоского движения твердого телаКинематика плоского движения твердого тела
4,96540
2023-03-092025-05-09СтудИзба
ДЗ 2: Кинематика плоского движения твердого тела вариант 20
-66%
Описание
Зачтено на максимальный балл
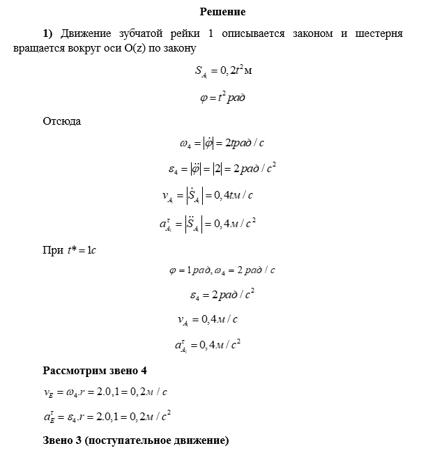
При покупке оставьте комментарии и Вы можете получить подарок!! 🎁 🎁 🎁🎁🎁В файле есть полное решение ДЗ и защита (найти скорость и ускорение точки D) 🔥 😍 🔥🔥🔥🔥🔥


В задачах нити нерастяжимы и не скользят по телам.
В ряде задач указано, что тело вращается вокруг оси O(z). Это значит, что тело вращается вокруг оси, перпендикулярной плоскости рисунка и проходящей через точку O;
Использование ЭВМ при расчетах должно согласоваться с преподавателем. При защите курсового задания преподаватель рекомендует студенту определить скорость и ускорение какой-либо точки звена механизма, например точки D.


Характеристики домашнего задания
Предмет
Учебное заведение
Семестр
Номер задания
Вариант
Программы
Просмотров
538
Качество
Идеальное компьютерное
Размер
649,59 Kb
Список файлов
Дз2 - вариант 20.docx
Дз2 - вариант 20.pdf

Ваше удовлетворение является нашим приоритетом, если вы удовлетворены нами, пожалуйста, оставьте нам 5 ЗВЕЗД и позитивных комментариев. Спасибо большое!. Смотрите файлы в моем профиле, там есть много полезных !