Для студентов МГТУ им. Н.Э.Баумана по предмету Интегралы и дифференциальные уравнения (ИиДУ)Дифференциальные уравненияДифференциальные уравнения
4,895271
2022-03-022024-09-06СтудИзба
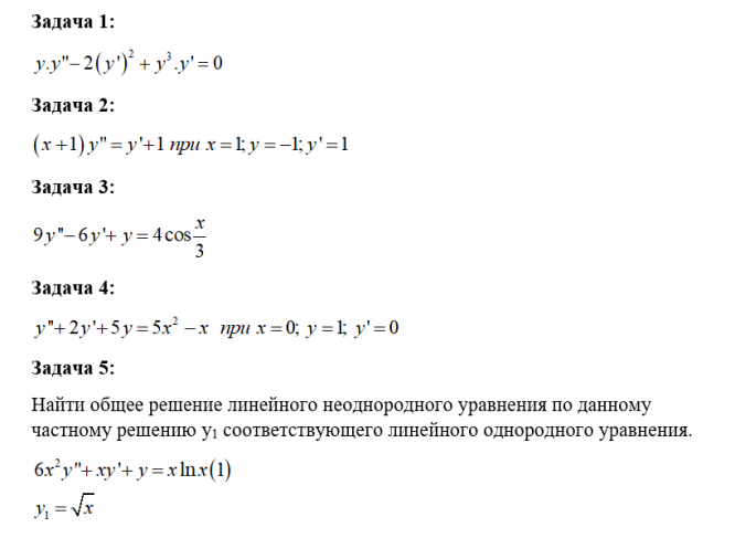
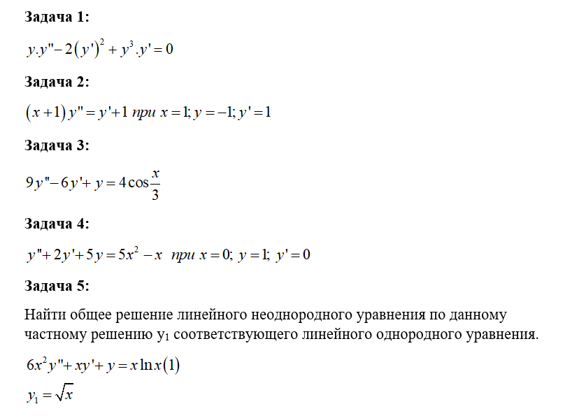
ДЗ 2: Дифференциальные уравнения вариант 20
-43%
Описание
Не только копировать, а нужно понимать!
Вариант 20 -ДЗ №2 - Дифференциальные уравнения 2022г (ФН2)
Для данных дифференциальных уравнений (задачи 1-4) найти общее решение (общие интегралы) или частные решения (частные интегралы) для указанных начальных условий.

Характеристики домашнего задания
Учебное заведение
Семестр
Номер задания
Вариант
Программы
Просмотров
259
Качество
Идеальное компьютерное
Размер
158,71 Kb
Список файлов
Вариант-20-ДЗ-2-Дифференциальные-уравнения.docx

Привет всем! Я автор на Студизбе. Я надеюсь что, не только дам Вам файлы с ответом но и знание. Не только копировать, а нужно понимать! Вставьте 5 звезд и позитивные комментарии сразу дам Вам подарок
Комментарии

Отзыв
.