Для студентов МГТУ им. Н.Э.Баумана по предмету Теоретическая механикаКинематика сложного движения точкиКинематика сложного движения точки
4,09514
2020-06-252025-02-07СтудИзба
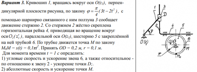
ДЗ 3: Кинематика сложного движения точки вариант 3
-43%
Описание
Типовой расчет по теоретической механике, "Кинематика сложного движения точки", зачтено
1 поставили, потому что человек был не способен определить, из какого семестра это дз)
![]()
1 поставили, потому что человек был не способен определить, из какого семестра это дз)


Характеристики домашнего задания
Предмет
Учебное заведение
Семестр
Номер задания
Вариант
Просмотров
317
Качество
Фото рукописных листов
Размер
705,45 Kb
Список файлов

Спасибо за покупку! Я буду очень рад, если поставишь справедливую оценку купленному файлу :3 Ищи больше работ в моём профиле, там много нужного тебе!