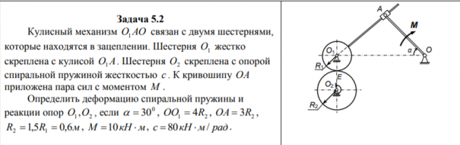
ДЗ 4: Плоская и пространственная статика вариант 5
Описание
Характеристики домашнего задания
Предмет
Учебное заведение
Семестр
Номер задания
Вариант
Просмотров
265
Размер
3,22 Mb
Список файлов
дз4_термех.docx
Комментарии
Нет комментариев
Стань первым, кто что-нибудь напишет!

МГТУ им. Н.Э.Баумана

















