Для студентов МГТУ им. Н.Э.Баумана по предмету Теоретическая механикаПлоская и пространственная статикаПлоская и пространственная статика
4,84585
2020-05-302020-06-02СтудИзба
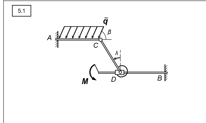
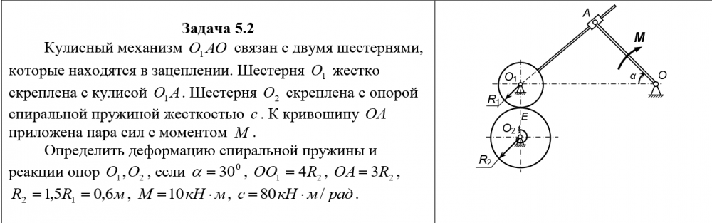
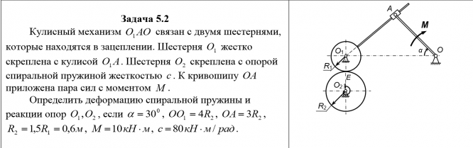
ДЗ 4: Плоская и пространственная статика вариант 5
Бестселлер
Описание
Характеристики домашнего задания
Предмет
Учебное заведение
Семестр
Номер задания
Вариант
Просмотров
835
Размер
2,79 Mb
Список файлов
полный тр 5 вариант.pdf
Отзывы
Отзыв
Хорошо
Отзыв
Четко
Отзыв
супер


МГТУ им. Н.Э.Баумана
Freebie_bauman


















