Для студентов МГТУ им. Н.Э.Баумана по предмету Теоретическая механикаКинематика сложного движения точкиКинематика сложного движения точки
5,00531
2023-04-102025-05-09СтудИзба
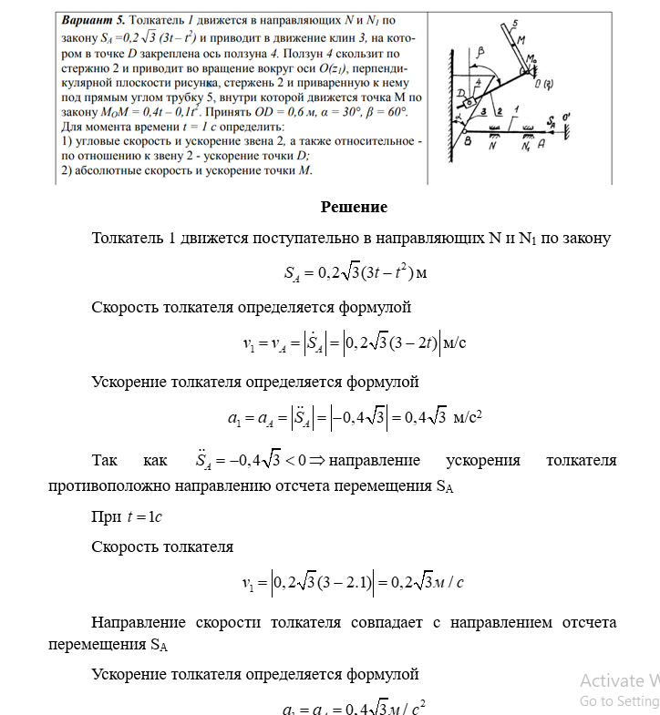
ДЗ 3: Кинематика сложного движения точки вариант 5
-66%
Описание
Зачтено на максимальный балл 🎁🎁🎁
При покупке оставьте комментарии и Вы можете получить подарок!! 🎁 🎁 🎁 🎁В файле есть полное решение ДЗ 🔥 😍



Характеристики домашнего задания
Предмет
Учебное заведение
Семестр
Номер задания
Вариант
Программы
Просмотров
286
Качество
Идеальное компьютерное
Размер
707,23 Kb
Список файлов
Вариант 5.docx
Вариант 5.pdf

Ваше удовлетворение является нашим приоритетом, если вы удовлетворены нами, пожалуйста, оставьте нам 5 ЗВЕЗД и позитивных комментариев. Спасибо большое!. Смотрите файлы в моем профиле, там есть много полезных !