ДЗ 2: Общие теоремы динамики вариант 3
Описание

Показать/скрыть дополнительное описание
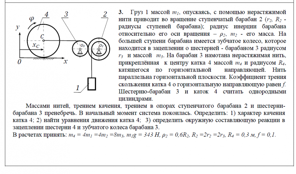
3. Груз 1 массой m1, опускаясь, с помощью нерастяжимой нити приводит во вращение ступенчатый барабан 2 (r2, R2 - радиусы ступеней барабана); радиус инерции барабана относительно его оси вращения – ρ2, m2 - его масса. На большей ступени барабана имеется зубчатое колесо, которое находится в зацеплении о шестерней - барабаном 3 радиусом r3 и массой m3. На барабан 3 намотана нерастяжимая нить, прикреплённая к центру катка 4 массой m4 и радиусом R4, катящегося по горизонтальной направляющей. Нить параллельна горизонтальной плоскости. Коэффициент трения скольжения катка 4 о горизонтальную направляющую равен f. Шестерню-барабан 3 и каток 4 считать однородными цилиндрами. Массами нитей, трением качения, трением в опорах ступенчатого барабана 2 и шестернибарабана 3 пренебречь.
В начальный момент система покоилась. Определить: 1) характер качения катка 4; 2) найти уравнения движения катка 4; 3) определить окружную составляющую реакции в зацеплении шестерни 4 и зубчатого колеса барабана 3. В расчетах принять: m4 = 4m1 =4m2 =8m3, m1g = 343 Н, ρ2 = 0,6R2, R2 =2r2 =2r3, R4 = 0,3 м, f = 0,1..
Характеристики домашнего задания
Список файлов
