Для студентов МГТУ им. Н.Э.Баумана по предмету Теоретическая механикаКинематика сложного движения точкиКинематика сложного движения точки
4,935481
2013-09-282025-07-30СтудИзба
ДЗ 3: Кинематика сложного движения точки вариант 1
-51%
Описание

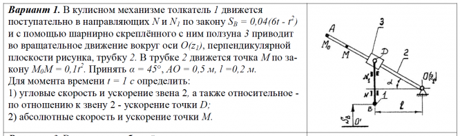
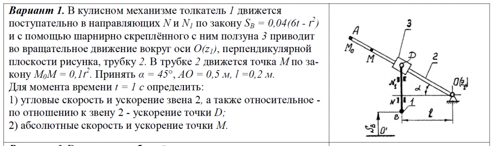
Вариант 1. В кулисном механизме толкатель 1 движется поступательно в направляющих N и N1 по закону SB = 0,04(6t - t 2 ) и с помощью шарнирно скреплённого с ним ползуна 3 приводит во вращательное движение вокруг оси O(z1), перпендикулярной плоскости рисунка, трубку 2. В трубке 2 движется точка М по закону М0М = 0,1t 2 . Принять α = 45°, АО = 0,5 м, l =0,2 м. Для момента времени t = 1 c определить: 1) угловые скорость и ускорение звена 2, а также относительное - по отношению к звену 2 - ускорение точки D; 2) абсолютные скорость и ускорение точки M. .
Характеристики домашнего задания
Предмет
Учебное заведение
Семестр
Номер задания
Вариант
Просмотров
2173
Качество
Фото рукописных листов
Размер
10,35 Mb
Список файлов
Кинематика сложного движения точки.pdf

Вам все понравилось? Получите кэшбэк - 40 рублей на Ваш счёт при покупке. Поставьте оценку и напишите положительный комментарий к купленному файлу. После Вы получите деньги на ваш счет.
Комментарии

Отзыв
сдала на максимальный балл, выручили