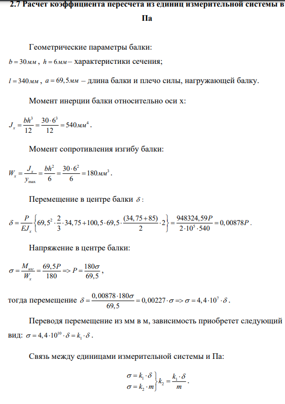
Для студентов МГТУ им. Н.Э.Баумана по предмету Строительная механика в наземном оборудованииОпределение перемещений и напряжений в модели пускового устройства расчетным и экспериментальным методамиОпределение перемещений и напряжений в модели пускового устройства расчетным и экспериментальным методами
4,90546497
2021-04-302021-04-30СтудИзба
Лабораторная работа: Определение перемещений и напряжений в модели пускового устройства расчетным и экспериментальным методами
Описание
Выполнила лабораторную работу по дисциплине "строительная механика установок" на тему «Определение перемещений и напряжений в модели пускового устройства расчетным и экспериментальным методами». Работа была проведена с использованием расчётно-графического комплекса Sadas.
![]()





Файлы условия, демо
Характеристики лабораторной работы
Учебное заведение
Семестр
Просмотров
33
Размер
3,51 Mb
Список файлов
Определение перемещений и напряжений в модели пускового устройства расчетным и экспериментальным методами.pdf

Друзья, спасибо за доверие! Если вам понравилась работа – поставьте 5⭐ и напишите отзыв. Это поможет другим студентам, а мне даст силы делать ещё больше качественных материалов для вас 🔥