Курсовая работа: Установка вакуумного напыления «Декор»
Описание
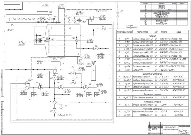
Чертежи в ПДФ

Содержание
1. Функции системы.. 4
2. Назначение, описание работы систем и их элементов. 6
3. Процессная модель системы.. 24
4. Электрическая принципиальная схема. 31
Заключение. 32
Введение
Установка "Декор" предназначена для нанесения защитно-декоративных и отражающих покрытий в вакууме из немагнитных металлов и сплавов (алюминий, медь, латунь, титан, бронза, нержавеющая сталь) на поверхности плоских и малогабаритных объемных пластмассовых или металлических изделий (мебельную фурнитуру, различную бижутерию из пластмасс и металлов, товары народного потребления, тонирование стекол, изготовления зеркал, детских игрушек, отражателей и других деталей) методом магнетронного распыления в среде аргона.
Рабочая камера представляет собой горизонтальный цилиндр, внутри которого в центре расположен магнетронный распылитель, а вокруг него кассеты с изделиями. Механизмы, установленные на крышке, обеспечивают планетарное перемещение кассет. Крышка перемещается по консоли, укрепленной на рабочей камере.
Катод магнетронного распылителя выполнен в виде полой трубы. Магнитная система смонтирована в трубе катода. Катодный узел - водоохлаждаемый. Анодом является обечайка рабочей камеры. Установка обеспечивает независимую работу в режимах активации и металлизации.
Технические характеристики
· Напряжение, В - 220/380
· Номинальная потребляемая мощность, кВт, не более - 50
· Максимальная мощность магнетрона, кВт - 15
· Число испарителей – 1
· Толщина напыляемого слоя, мкм - 0,05
· Максимальная площадь напыления, м2, не менее - 4,9
· Среднечасовая производительность, м2/ч, не менее - 7,0
· Удельная мощность, кВт/ч, не более - 7,13
· Расход охлаждающей воды, м3/ч, не более - 2,1
· Расход аргона в процессе металлизации, м3/ч, не более - 0,2
· Время цикла (откачка-металлизация-напуск воздуха-открывание печи),ч, не боле - 0,6
· Габаритные размеры (без форвакуумного блока), мм - 3315x3290x2040
· Масса, кг – 3000
· Давление рабочего газа ( аргона ) в камере – 0,8*1,6*10-3 мм.рт.ст.
Общий вид установки представлен на рис. 1
Характеристики курсовой работы
Список файлов

Начать зарабатывать