Для студентов МГТУ им. Н.Э.Баумана по предмету Системы автоматического управления (САУ) (МТ-11)Установка низкотемпературного обезвоживания в вакууме НОВ1Установка низкотемпературного обезвоживания в вакууме НОВ1
4,79523237
2017-12-22СтудИзба

Курсовая работа: Установка низкотемпературного обезвоживания в вакууме НОВ1

Описание

Курсовой проект по САУ, который был выполнен, сдан и защищён в 2014-м году

Установка низкотемпературного обезвоживания в вакууме НОВ1



г. Москва, 2014

Аннотация

Курсовой проект содержит 5 графических листов, выполненных в программе Компас-3D V14. Расчетно-пояснительная записка выполнена в Microsoft Word 2010, содержит 21 лист и 15 рисунков, 1 таблицу. В проекте разработана система автоматического управления установкой и процессная модель низкотемпературного обезвоживания в вакууме.

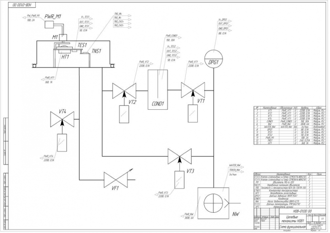
1-ой и 2-ий листы содержат содержат комбинированную функциональную схему установки с указанием всех энергетических и управляющих сигналов и перечнем всех элементов.

На 3-ем листе представлена монтажная электрическая схема соединений САУ.

4-ый лист содержит алгоритм работы установки, разбитый на подпроцессы

На 5-ом листе представлен интерфейс программы управления установкой.



Содержание

Введение. 4

1 Описание целевого, механического и энергетического интерфейса спроектированной технологической машины.. 4

2 Процессная модель. 5

2.1 Описание процессной модели и целевых параметров. 5

2.2 Сервисные функции. 8

3 Описание комплексной принципиальной схемы.. 9

3.1 Общие требования к алгоритму управления. 11

3.2 Перечень сигналов. 12

4 Информационный поиск датчиков и исполнительных элементов машины и ее САУ.. 13

2.1. ТЗ на элементы САУ.. 13

2.2. ТЗ на элементы вакуумной системы и датчики. 14

2.3. ТЗ на силовой модуль и источники питания. 16

Заключение: 20

Список используемой литературы.. 21




Введение.

Установка низкотемпературного обезвоживания в вакууме НОВ1 предназначена для изучения процееса обезвоживания продуктов при различных условиях.

Цель курсового проекта: разработка процессной модели автоматического обезвоживания, составление ТЗ на подбор электронных компонентов оборудования САУ, подбор данных компонентов, разработка принципиальной комплексной, принципиальной электрической схем. Создание интерфейса взаимодействия установки с оператором.

  1. Описание целевого, механического и энергетического интерфейса спроектированной технологической машины

Механический интерфейс спроектированной установки включает в себя:

  • Клапан соленоидный н/откр СЕМЕ8714.NBR230
  • Клапан соленоидный н/закр СЕМЕ8614.NBR230
  • Натекатель ручной
  • Насос водокольцевой ВНН1-0,75
  • Система перемешивания продукта
  • Двигатель MG-6-120

К энергетическому интерфейсу относятся:

  • Блоки питания устройств
  • Контроллер тензодатчиков
  • Программируемый логический контроллер Advantech ADAM 5510

Характеристики курсовой работы

Список файлов

Установка низкотемпературного обезвоживания в вакууме НОВ1
Лист1.cdw
Лист1.jpg
Лист2.cdw
Лист2.jpg
Лист3.cdw
Лист3.jpg
Лист4.cdw
Лист4.jpg
ПО.jpg
Прочти меня.txt
САУ.doc
Картинка-подпись
Зарабатывай на студизбе! Просто выкладывай то, что так и так делаешь для своей учёбы: ДЗ, шпаргалки, решённые задачи и всё, что тебе пригодилось.
Начать зарабатывать

Комментарии

Нет комментариев
Стань первым, кто что-нибудь напишет!
Поделитесь ссылкой:
Цена: 1 200 руб.
Расширенная гарантия +3 недели гарантии, +10% цены
Рейтинг автора
4,79 из 5
Поделитесь ссылкой:
Сопутствующие материалы

Подобрали для Вас услуги

-26%
Вы можете использовать курсовую работу для примера, а также можете ссылаться на неё в своей работе. Авторство принадлежит автору работы, поэтому запрещено копировать текст из этой работы для любой публикации, в том числе в свою курсовую работу в учебном заведении, без правильно оформленной ссылки. Читайте как правильно публиковать ссылки в своей работе.
Свежие статьи
Популярно сейчас
Почему делать на заказ в разы дороже, чем купить готовую учебную работу на СтудИзбе? Наши учебные работы продаются каждый год, тогда как большинство заказов выполняются с нуля. Найдите подходящий учебный материал на СтудИзбе!
Ответы на популярные вопросы
Да! Наши авторы собирают и выкладывают те работы, которые сдаются в Вашем учебном заведении ежегодно и уже проверены преподавателями.
Да! У нас любой человек может выложить любую учебную работу и зарабатывать на её продажах! Но каждый учебный материал публикуется только после тщательной проверки администрацией.
Вернём деньги! А если быть более точными, то автору даётся немного времени на исправление, а если не исправит или выйдет время, то вернём деньги в полном объёме!
Да! На равне с готовыми студенческими работами у нас продаются услуги. Цены на услуги видны сразу, то есть Вам нужно только указать параметры и сразу можно оплачивать.
Отзывы студентов
Ставлю 10/10
Все нравится, очень удобный сайт, помогает в учебе. Кроме этого, можно заработать самому, выставляя готовые учебные материалы на продажу здесь. Рейтинги и отзывы на преподавателей очень помогают сориентироваться в начале нового семестра. Спасибо за такую функцию. Ставлю максимальную оценку.
Лучшая платформа для успешной сдачи сессии
Познакомился со СтудИзбой благодаря своему другу, очень нравится интерфейс, количество доступных файлов, цена, в общем, все прекрасно. Даже сам продаю какие-то свои работы.
Студизба ван лав ❤
Очень офигенный сайт для студентов. Много полезных учебных материалов. Пользуюсь студизбой с октября 2021 года. Серьёзных нареканий нет. Хотелось бы, что бы ввели подписочную модель и сделали материалы дешевле 300 рублей в рамках подписки бесплатными.
Отличный сайт
Лично меня всё устраивает - и покупка, и продажа; и цены, и возможность предпросмотра куска файла, и обилие бесплатных файлов (в подборках по авторам, читай, ВУЗам и факультетам). Есть определённые баги, но всё решаемо, да и администраторы реагируют в течение суток.
Маленький отзыв о большом помощнике!
Студизба спасает в те моменты, когда сроки горят, а работ накопилось достаточно. Довольно удобный сайт с простой навигацией и огромным количеством материалов.
Студ. Изба как крупнейший сборник работ для студентов
Тут дофига бывает всего полезного. Печально, что бывают предметы по которым даже одного бесплатного решения нет, но это скорее вопрос к студентам. В остальном всё здорово.
Спасательный островок
Если уже не успеваешь разобраться или застрял на каком-то задание поможет тебе быстро и недорого решить твою проблему.
Всё и так отлично
Всё очень удобно. Особенно круто, что есть система бонусов и можно выводить остатки денег. Очень много качественных бесплатных файлов.
Отзыв о системе "Студизба"
Отличная платформа для распространения работ, востребованных студентами. Хорошо налаженная и качественная работа сайта, огромная база заданий и аудитория.
Отличный помощник
Отличный сайт с кучей полезных файлов, позволяющий найти много методичек / учебников / отзывов о вузах и преподователях.
Отлично помогает студентам в любой момент для решения трудных и незамедлительных задач
Хотелось бы больше конкретной информации о преподавателях. А так в принципе хороший сайт, всегда им пользуюсь и ни разу не было желания прекратить. Хороший сайт для помощи студентам, удобный и приятный интерфейс. Из недостатков можно выделить только отсутствия небольшого количества файлов.
Спасибо за шикарный сайт
Великолепный сайт на котором студент за не большие деньги может найти помощь с дз, проектами курсовыми, лабораторными, а также узнать отзывы на преподавателей и бесплатно скачать пособия.
Популярные преподаватели
Добавляйте материалы
и зарабатывайте!
Продажи идут автоматически
6999
Авторов
на СтудИзбе
262
Средний доход
с одного платного файла
Обучение Подробнее
{user_main_secret_data}