Для студентов МГТУ им. Н.Э.Баумана по предмету Разработка программных системЛабораторная работа №3 (вариант 6)Лабораторная работа №3 (вариант 6)
5,00510
2021-04-012021-04-01СтудИзба
Лабораторная работа 3: Лабораторная работа №3 (вариант 6) вариант 6
Описание
Текст задания
Разработать "чрезвычайно упрощенный клиент" протокола http. Программа- "браузер" принимает в качестве аргумента командной строки URL-адрес web-сервера, обращается по прикладному протоколу http к серверу, получает содержимое страницы и выводит его в текстовом виде на стандартный вывод. Кроме того выводятся в виде списка все ссылки, имеющиеся на странице. Пользователь-человек имеет возможность указать номер ссылки и заставить "браузер" обратиться по ней.
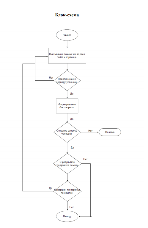
Описание структуры программы
Программа вызывается с аргументами, один из которых – это адрес сайта, а другой – изначальная страница. Далее подключаемся к серверу, используя socket интерфейс. Формируется Get запрос для получения исходного кода страницы. Структура Get Запроса: sprintf(query, tpl, getpage, host, USERAGENT), getpage - URI запроса - положение документа, относительно корневой директории хоста, host - хост, к которому посылается запрос, USERAGENT - строка, идентифицирующая программу - HTMLGET 1.1 При успешном подключении запрос отправляется на сервер. При успешном выполнении запроса, данные, полученные в результате его выполнения записываются в массив. Структура ответа: Указывается код успеха (200) или ошибки (404), если сервер ничего не ответил, то будет выведено сообщение “Error receiving data”. В случае успеха выводится заголовок, HTML-код. Далее осуществляется проход по массиву и поиск символьных последовательностей “a href=” для поиска ссылок. Найденные ссылки так же сохраняются в массив и в последствии выводятся на экран для перехода по ним. При переходе по ссылке изменяется страницы, для которой выполнялся Get запрос и операция повторяется до тех пор, пока не будет достигнут желанный результат, или на странице не будет ссылок.
![]()
Разработать "чрезвычайно упрощенный клиент" протокола http. Программа- "браузер" принимает в качестве аргумента командной строки URL-адрес web-сервера, обращается по прикладному протоколу http к серверу, получает содержимое страницы и выводит его в текстовом виде на стандартный вывод. Кроме того выводятся в виде списка все ссылки, имеющиеся на странице. Пользователь-человек имеет возможность указать номер ссылки и заставить "браузер" обратиться по ней.
Описание структуры программы
Программа вызывается с аргументами, один из которых – это адрес сайта, а другой – изначальная страница. Далее подключаемся к серверу, используя socket интерфейс. Формируется Get запрос для получения исходного кода страницы. Структура Get Запроса: sprintf(query, tpl, getpage, host, USERAGENT), getpage - URI запроса - положение документа, относительно корневой директории хоста, host - хост, к которому посылается запрос, USERAGENT - строка, идентифицирующая программу - HTMLGET 1.1 При успешном подключении запрос отправляется на сервер. При успешном выполнении запроса, данные, полученные в результате его выполнения записываются в массив. Структура ответа: Указывается код успеха (200) или ошибки (404), если сервер ничего не ответил, то будет выведено сообщение “Error receiving data”. В случае успеха выводится заголовок, HTML-код. Далее осуществляется проход по массиву и поиск символьных последовательностей “a href=” для поиска ссылок. Найденные ссылки так же сохраняются в массив и в последствии выводятся на экран для перехода по ним. При переходе по ссылке изменяется страницы, для которой выполнялся Get запрос и операция повторяется до тех пор, пока не будет достигнут желанный результат, или на странице не будет ссылок.

Характеристики лабораторной работы
Учебное заведение
Семестр
Номер задания
Вариант
Просмотров
232
Размер
727,8 Kb
Список файлов
Лаб № 3 вариант 6.pdf

Друзья, спасибо за доверие! Если вам понравилась работа – поставьте 5⭐ и напишите отзыв. Это поможет другим студентам, а мне даст силы делать ещё больше качественных материалов для вас 🔥