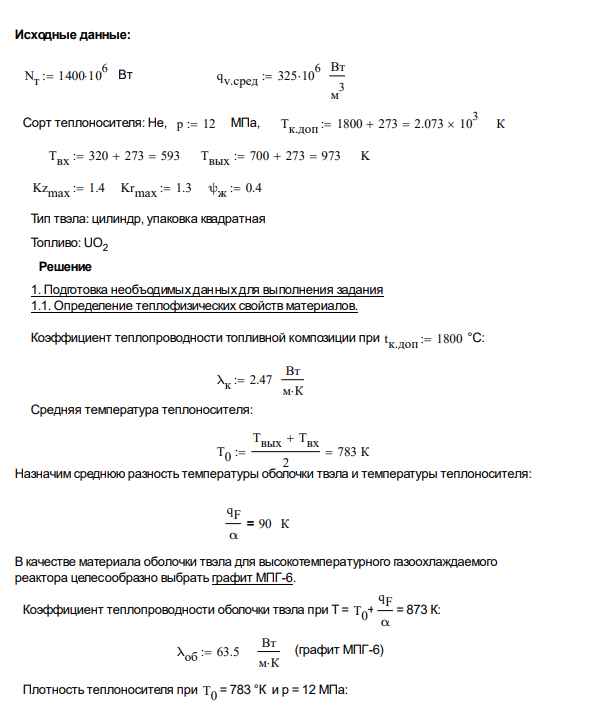
Для студентов МГТУ им. Н.Э.Баумана по предмету Расчет и проектирование реакторных установокДомашнее задание №1 (Nt =1400.10^6)Домашнее задание №1 (Nt =1400.10^6)
5,0052
2021-04-122024-09-03СтудИзба
ДЗ 1: Домашнее задание №1 (Nt =1400.10^6)
-66%
Описание

Характеристики домашнего задания
Учебное заведение
Семестр
Номер задания
Просмотров
34
Размер
240,59 Kb
Список файлов
Домашнее задание №1 (nt =1400.10^6).pdf

Друзья, спасибо за доверие! Если вам понравилась работа – поставьте 5⭐ и напишите отзыв. Это поможет другим студентам, а мне даст силы делать ещё больше качественных материалов для вас 🔥