Для студентов МГТУ им. Н.Э.Баумана по предмету ПлазмодинамикаМагнитная вязкость. Диффузия магнитного поля. Датчик ХоллаМагнитная вязкость. Диффузия магнитного поля. Датчик Холла
5,0051
2021-05-062021-05-06СтудИзба
Лабораторная работа: Магнитная вязкость. Диффузия магнитного поля. Датчик Холла
Описание
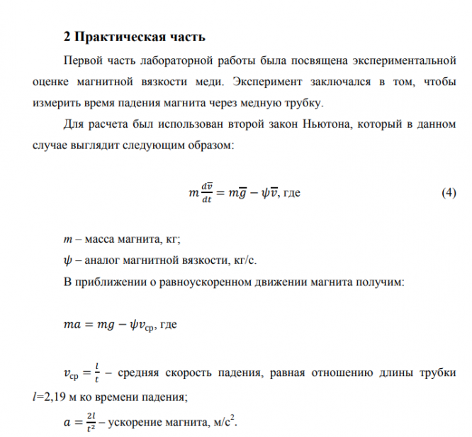
Успешно защитила лабораторную работу по плазмодинамике на тему "Магнитная вязкость. Диффузия магнитного поля. Датчик Холла", в ходе которой ознакомилась с понятием магнитной вязкости и магнитными свойствами разных веществ, а также изучила принцип работы датчика Холла.
![]()




Файлы условия, демо
Характеристики лабораторной работы
Предмет
Учебное заведение
Семестр
Просмотров
48
Размер
453,77 Kb
Список файлов
Магнитная вязкость. Диффузия магнитного поля. Датчик Холла.pdf

Друзья, спасибо за доверие! Если вам понравилась работа – поставьте 5⭐ и напишите отзыв. Это поможет другим студентам, а мне даст силы делать ещё больше качественных материалов для вас 🔥