Для студентов МГТУ им. Н.Э.Баумана по предмету Основы теории управления (ОТУ)Система управления процессом сварки - Вариант 8Система управления процессом сварки - Вариант 8
4,90547596
2021-06-032021-06-03СтудИзба
НИР: Система управления процессом сварки - Вариант 8 вариант 8
Описание
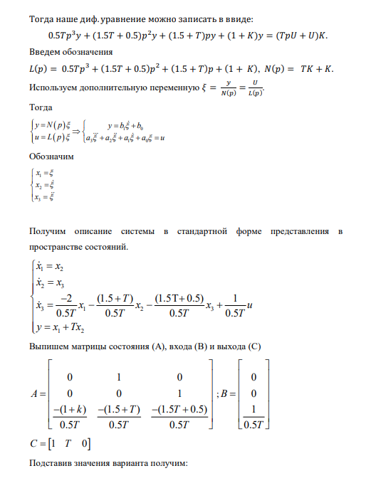
Расчетно-пояснительная записка к курсовой работе на тему: «Система управления процессом сварки » по дисциплине «Теория управления » Вариант № 8
![]()



Характеристики НИР
Учебное заведение
Вариант
Теги
Просмотров
17
Размер
389,99 Kb
Список файлов
Система управления процессом сварки (Вариант 8).pdf

Друзья, спасибо за доверие! Если вам понравилась работа – поставьте 5⭐ и напишите отзыв. Это поможет другим студентам, а мне даст силы делать ещё больше качественных материалов для вас 🔥