Курсовая работа: Расчет усилителя низкой частоты на транзисторе
Описание
Содержание
Введение ………………………………………………………………………..3 1. Расчет усилителя низкой частоты на транзисторе………………………...4 | |
2. Построение модели в программе Workbench (EWB)……………………...9 | |
Заключение…………………………………………………………………….11 Литература …………………………………………………………………….12 |
ВВЕДЕНИЕ
Целью курсовой работы является приобретение практических навыков анализа и расчета аналоговых электронных устройств. Для освоения методов расчета электронных устройств применяется программный комплекс Electronics Workbench (EWB) на ЭВМ. Изучение данного программного комплекса EWB необходимо для применения современных способов схемотехнического моделирования при расчете электронных устройств.
В курсовой работе требуется выполнить расчет усилителя низкой частоты на транзисторе; по результатам вычисления параметров схемы с использованием программного комплекса EWB выполнить моделирование работы схемы усилителя на ЭВМ и построить амплитудную и амплитудно-частотную характеристики.
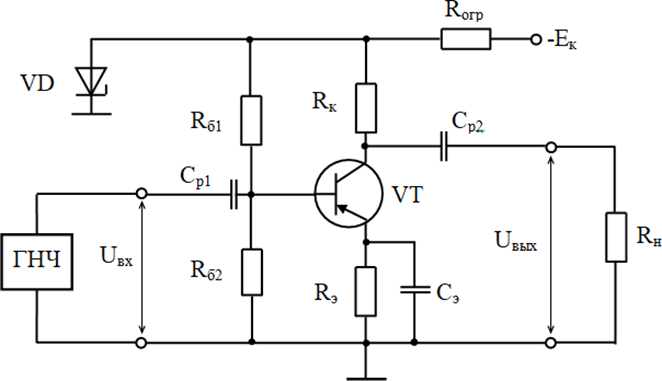
1. Расчет усилителя низкой частоты на транзисторе
Задание:
Рассчитать параметры схемы усилителя, приведенной на рисунке 1.

Рис. 1 – Схема усилителя низкой частоты
Исходные данные для расчета приведены в таблице 1.
Таблица 1
Вари- ант | Тип тран- зистора | Прово- димость | h21-э | UΥ, В | Iкп, мА | Rэ, кОм | Ек, В | fн, кГц | t°С | Pк, max мВт |
03 | BC184 | npn | 350 | 100 | 15 | 0.51 | 30 | 1.2 | -50° | 200 |
Решение:
МГТУ ГА
all_at_700















