Для студентов МГТУ им. Н.Э.Баумана по предмету Метрология, стандартизация и сертификация (МСиС)Допуски и посадкиДопуски и посадки
5,00516
2021-10-242024-09-03СтудИзба
ДЗ 1: Допуски и посадки вариант 9
-66%
Описание
Вариант 9 – ДЗ №1 – Эскиз №3 - Допуски и посадки
Зачтено на максимальный балл 💥💥💥
Спасибо за покупку 🥰🥰🥰
Условие:
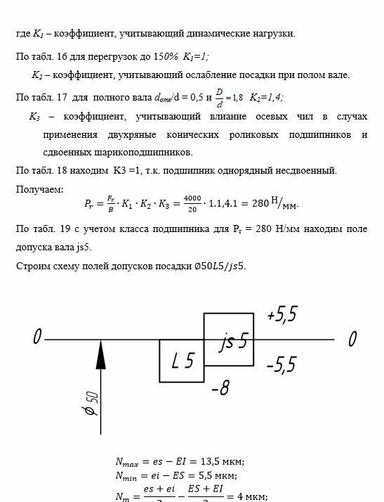
Пример решения
Дано:
Класс точности подшипника: 5
Номер подшипника: 7210А
Расчетная радиальная реакция опоры: Fr=4000 H
Осевая нагрузка на опору: Fa=1600 H
Перегрузка до 150%
Форма вала: полый, dотв/d = 0,5
Номинальные размеры, мм: d1=D, d2=d, d3=d+10
Натяги в сопряжении вал – зубчатое колесо (по d3): наибольший – 80 мкм
наименьший – 20мкм



Файлы условия, демо
Характеристики домашнего задания
Учебное заведение
Номер задания
Вариант
Программы
Просмотров
897
Размер
436,17 Kb
Список файлов
Вариант 9 - Домашнее задание №1 - Эскиз 3.docx

Друзья, спасибо за доверие! Если вам понравилась работа – поставьте 5⭐ и напишите отзыв. Это поможет другим студентам, а мне даст силы делать ещё больше качественных материалов для вас 🔥