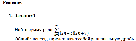
Для студентов ТюмГНГУ по предмету МатематикаЗадача 1. Найти сумму ряда 1/(2n+5)(2n+7)Задача 1. Найти сумму ряда 1/(2n+5)(2n+7)
5,0051
2019-07-302019-07-30СтудИзба
Ответы к контрольной работе: Задача 1. Найти сумму ряда 1/(2n+5)(2n+7)
Описание
К.Р. по математике 3 семестр. Вариант 3. Оценка: Зачет.
![]()

Характеристики ответов (шпаргалок) к КР
Предмет
Учебное заведение
Семестр
Просмотров
110
Размер
14,61 Kb
Список файлов
Задание 1 к К.Р. по математике
Задание 1 к КР по математике. Вариант 3..docx
ТюмГНГУ
vk_540383144

















