Главная » Учебные материалы » Математический анализ » Ответы » ИДДО НИУ «МЭИ» » Несколько классов/семестров » Номер КМ-9 » К заданиям » Курс Математический анализ 2/2 - КМ-9. Кратные интегралы. Тестирование
Для студентов ИДДО НИУ «МЭИ» по предмету Математический анализКурс Математический анализ 2/2 - КМ-9. Кратные интегралы. ТестированиеКурс Математический анализ 2/2 - КМ-9. Кратные интегралы. Тестирование
5,00512
2026-01-25СтудИзба

📘 Тест КМ-9 по математическому анализу: Кратные интегралы – для студентов НИУ МЭИ! ✅

Ответы к заданиям КМ-9: Курс Математический анализ 2/2 - КМ-9. Кратные интегралы. Тестирование

Описание

➡️ Другие файлы по этому предмету ⬅️
База ответов к тесту:
Курс Математический анализ 2/2 (ИДДО МА-Б-5/5-2-Экз/Экз)
Подкопаева Виктория Александровна

КМ-9. Кратные интегралы. Тестирование
Кратные интегралы

Показать/скрыть дополнительное описание

сдача теста КМ-9 по математическому анализу, решение задач по кратным интегралам для НИУ МЭИ, готовые ответы на тест по математическому анализу, помощь с тестированием по курсу математический анализ 2/2, контрольное мероприятие 9 по кратным интегралам, выполнение заданий.

Список вопросов

Установить соответствие между интегралом и его значением


Если область интегрирования D ограничена прямыми х=0, x=1, y=1, у=2, то
ff f (x. y)dxdy, приведенный к повторному, имеет вид:
(Напишите ответ в порядке возрастания без пробелов и запятых)
Установите последовательность вычисления двойного интеграла с заданной
подынтегральной функцией и областью интегрирования:

1. вычислить интеграл, записанный первым

2. записать область интегрирования в виде двойных неравенств

3. вычислить интеграл, записанный вторым

4. привести двойной интеграл к повторному, расставив пределы
интегрирования
Укажите последовательность вычисления тройного интеграла с заданной подынтегральной функцией и областью интегрирования:
Если при вычислении тройного интеграла в декартовой системе координат все пределы интегрирования равны, то область интегрирования ...
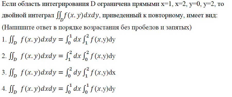
Если область интегрирования D ограничена прямыми х=1, х=2, у=0, у-2, то
двойной интеграл fff(x. y)dxdy, приведенный к повторному, имеет вид:
(Напишите ответ в порядке возрастания без пробелов и запятых)
С помощью двойного интеграла нельзя вычислить:

1. площадь плоской фигуры

2. объем цилиндрического тела

3. скорость тела

4. предел функции

5. массу плоской пластины
Запишите ответ в порядке возрастания без пробелов и запятых
Область интегрирования в двойном интеграле
1. часть плоскости Оху
2. часть плоскости Oxz
3. часть плоскости Oyz
4. отрезок прямой Ох
Установить соответствие между интегралом и его видом
Найти площадь фигуры, ограниченной линиями:
y = 2-x
x = 0
y = 0
Найти площадь фигуры, ограниченной линиями:
y = -x-2
x = 0
y = 0
Для вычисления объема тела с помощью тройного интеграла подинтегральня функция равна ...
Найти площадь фигуры, ограниченной линиями:
y= 4-x
x=0
y=0
Установить соответствие между интегралом и его значением
Найти массу пластинки D с заданной поверхностной плотностью
Установить соответствие между интегралом и его значением


Укажите последовательность вычисления площадь области, ограниченной данными кривыми:

1. расставить пределы в двойном интеграле от функции, равной 1

2. записать ответ

3. изобразить область на координатной плоскости

4. вычислить двойной интеграл
Вычислить объём тела, ограниченного данными поверхностями
Тройной интеграл может быть вычислен
1. в декартовых координатах
2. в полярных координатах
3. в сферических координатах
4. в цилиндрических координатах
Расставить пределы интегрирования
Вычислить интеграл
Запишите ответы без пробелов и запятых
С помощью тройного интеграла НЕЛЬЗЯ вычислить:
Установить соответствие между интегралом и его значением


С помощью тройного интеграла нельзя вычислить:

1. площадь плоской фигуры

2. объем цилиндрического тела

3. скорость тела

4. предел функции

5. массу тела, если задана функция плотности
Укажите последовательность вычисления объема области, ограниченной данными поверхностями:
1. расставить пределы в тройном интеграле от функции, равной 1
2. записать область интегрирования неравенствами
3. записать ответ
4. вычислить тройной интеграл
В кратном интеграле внешние пределы должны быть ...
Изменить порядок интегрирования
Вычислить площадь фигуры, ограниченной кривыми: х=4; у=х; ху=4
Запишите ответы без пробелов и запятых
С помощью тройного интеграла можно вычислить:
Запишите ответы без пробелов и запятых
С помощью двойного интеграла можно вычислить:
1. площадь плоской фигуры
2. объем цилиндрического тела
3. скорость тела
4. предел функции
5. массу плоской пластины
С помощью тройного интеграла можно вычислить:

1. площадь плоской фигуры

2. объем цилиндрического тела

3. скорость тела

4. предел функции

5. массу тела, если задана функция плотности
Вычислить массу тела Т, если
Для вычисления площади фигуры с помощью двойного интеграла подинтегральная функция равна ...
Двойной интеграл может быть вычислен
1. в декартовых координатах
2. в полярных координатах
3. в сферических координатах
4. в цилиндрических координатах
Вычислить двойной интеграл

Эти вопросы в других коллекциях

Характеристики ответов (шпаргалок) к заданиям

Тип
Учебное заведение
Номер задания
Теги
Просмотров
226
Качество
Идеальное компьютерное
Количество вопросов

Преподаватели

Картинка-подпись
Гарантия сдачи без лишних хлопот! ✅🎓 Ответы на тесты по любым дисциплинам, базы вопросов, работы и услуги для Синергии, МЭИ и других вузов – всё уже готово! 🚀 🎯📚 Гарантия качества – или возврат денег! 💰✅

Отзывы

Отзыв
2 бала
Поделитесь ссылкой:
Базовая цена: 399 руб.
Помощь со сдачей Услуга за 790 руб.
Расширенная гарантия +3 недели гарантии, +10% цены
Рейтинг покупателей
5 из 5
Поделитесь ссылкой:
Сопутствующие материалы

Подобрали для Вас услуги

Вы можете использовать полученные ответы для подготовки к экзамену в учебном заведении и других целях, не нарушающих законодательство РФ и устав Вашего учебного заведения.
Свежие статьи
Популярно сейчас
Почему делать на заказ в разы дороже, чем купить готовую учебную работу на СтудИзбе? Наши учебные работы продаются каждый год, тогда как большинство заказов выполняются с нуля. Найдите подходящий учебный материал на СтудИзбе!
Ответы на популярные вопросы
Да! Наши авторы собирают и выкладывают те работы, которые сдаются в Вашем учебном заведении ежегодно и уже проверены преподавателями.
Да! У нас любой человек может выложить любую учебную работу и зарабатывать на её продажах! Но каждый учебный материал публикуется только после тщательной проверки администрацией.
Вернём деньги! А если быть более точными, то автору даётся немного времени на исправление, а если не исправит или выйдет время, то вернём деньги в полном объёме!
Да! На равне с готовыми студенческими работами у нас продаются услуги. Цены на услуги видны сразу, то есть Вам нужно только указать параметры и сразу можно оплачивать.
Отзывы студентов
Ставлю 10/10
Все нравится, очень удобный сайт, помогает в учебе. Кроме этого, можно заработать самому, выставляя готовые учебные материалы на продажу здесь. Рейтинги и отзывы на преподавателей очень помогают сориентироваться в начале нового семестра. Спасибо за такую функцию. Ставлю максимальную оценку.
Лучшая платформа для успешной сдачи сессии
Познакомился со СтудИзбой благодаря своему другу, очень нравится интерфейс, количество доступных файлов, цена, в общем, все прекрасно. Даже сам продаю какие-то свои работы.
Студизба ван лав ❤
Очень офигенный сайт для студентов. Много полезных учебных материалов. Пользуюсь студизбой с октября 2021 года. Серьёзных нареканий нет. Хотелось бы, что бы ввели подписочную модель и сделали материалы дешевле 300 рублей в рамках подписки бесплатными.
Отличный сайт
Лично меня всё устраивает - и покупка, и продажа; и цены, и возможность предпросмотра куска файла, и обилие бесплатных файлов (в подборках по авторам, читай, ВУЗам и факультетам). Есть определённые баги, но всё решаемо, да и администраторы реагируют в течение суток.
Маленький отзыв о большом помощнике!
Студизба спасает в те моменты, когда сроки горят, а работ накопилось достаточно. Довольно удобный сайт с простой навигацией и огромным количеством материалов.
Студ. Изба как крупнейший сборник работ для студентов
Тут дофига бывает всего полезного. Печально, что бывают предметы по которым даже одного бесплатного решения нет, но это скорее вопрос к студентам. В остальном всё здорово.
Спасательный островок
Если уже не успеваешь разобраться или застрял на каком-то задание поможет тебе быстро и недорого решить твою проблему.
Всё и так отлично
Всё очень удобно. Особенно круто, что есть система бонусов и можно выводить остатки денег. Очень много качественных бесплатных файлов.
Отзыв о системе "Студизба"
Отличная платформа для распространения работ, востребованных студентами. Хорошо налаженная и качественная работа сайта, огромная база заданий и аудитория.
Отличный помощник
Отличный сайт с кучей полезных файлов, позволяющий найти много методичек / учебников / отзывов о вузах и преподователях.
Отлично помогает студентам в любой момент для решения трудных и незамедлительных задач
Хотелось бы больше конкретной информации о преподавателях. А так в принципе хороший сайт, всегда им пользуюсь и ни разу не было желания прекратить. Хороший сайт для помощи студентам, удобный и приятный интерфейс. Из недостатков можно выделить только отсутствия небольшого количества файлов.
Спасибо за шикарный сайт
Великолепный сайт на котором студент за не большие деньги может найти помощь с дз, проектами курсовыми, лабораторными, а также узнать отзывы на преподавателей и бесплатно скачать пособия.
Популярные преподаватели
Добавляйте материалы
и зарабатывайте!
Продажи идут автоматически
6989
Авторов
на СтудИзбе
262
Средний доход
с одного платного файла
Обучение Подробнее
{user_main_secret_data}