Для студентов по предмету Математические модели и методыВ следующей задаче линейного программирования (ЗЛП) целевая функция содержит параметр aВ следующей задаче линейного программирования (ЗЛП) целевая функция содержит параметр a
5,0053135
2025-01-112025-01-11СтудИзба
Задача: В следующей задаче линейного программирования (ЗЛП) целевая функция содержит параметр a
Описание
В следующей задаче линейного программирования (ЗЛП) целевая функция содержит параметр a.
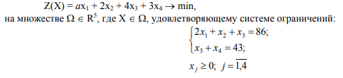
Z(X) = ax1 + 2x2 + 4x3 + 3x4 → min, на множестве Ω ∈ R5 , где X ∈ Ω, удовлетворяющему системе ограничений:
Требуется:
1) доказать, что данную ЗЛП можно решить графически;
2) привести задачу к стандартной задаче линейного программирования;
3) построить область допустимых решений;
4) определить, при каких значениях параметра a задача будет иметь:
а) бесконечное множество решений;
б) единственное решение;
в) не иметь решений;
5) при одном из значений параметра a, в случае, когда задача имеет бесконечное множество решений, решить ее графически и проверить выполнимость основных свойств решений ЗЛП.
Z(X) = ax1 + 2x2 + 4x3 + 3x4 → min, на множестве Ω ∈ R5 , где X ∈ Ω, удовлетворяющему системе ограничений:

1) доказать, что данную ЗЛП можно решить графически;
2) привести задачу к стандартной задаче линейного программирования;
3) построить область допустимых решений;
4) определить, при каких значениях параметра a задача будет иметь:
а) бесконечное множество решений;
б) единственное решение;
в) не иметь решений;
5) при одном из значений параметра a, в случае, когда задача имеет бесконечное множество решений, решить ее графически и проверить выполнимость основных свойств решений ЗЛП.
Характеристики решённой задачи
Просмотров
1
Качество
Идеальное компьютерное
Размер
304,84 Kb
Список файлов
Экономико-математические модели-1-3.pdf

Если нужен другой вариант работы или отдельная задача из любой работы, пишите в комментарии