Лабораторные работы: Надёжность и диагностика оборудования
Лабораторная работа: Практические работы по диагностике и сервисному обслуживанию оборудования
ПРАКТИЧЕСКАЯ РАБОТА №1
по Диагностика и сервисное обслуживание оборудования
на тему: СТРУКТУРНАЯ МОДЕЛЬ НАДЕЖНОСТИ СИСТЕМ
Цель работы: Ознакомление со структурной моделью надежности, с сущностью и видами резервирования, приобретение навыков расчета систем с резервированием.
Краткие теоретические сведения
Для достижения высокой надежности в машиностроении конструктивные, технологические и эксплуатационные мероприятия могут оказаться недостаточными, и тогда приходится применять резервирование. Это особенно относится к сложным системам, для которых повышением надежности элементов не удается достигнуть требуемой высокой надежности системы.
Здесь рассматривается структурное резервирование, осуществляемое введением в систему резервных составляющих, избыточных по отношению к минимально необходимой структуре объекта и выполняющих те же функции, что и основные.
Резервирование позволяет уменьшить вероятность отказов на несколько порядков.
Применяют:
1) постоянное резервирование с нагруженным или горячим резервом;
2) резервирование замещением с ненагруженным или холодным резервом;
3) резервирование с резервом, работающим в облегченном режиме.
Резервирование наиболее широко применяют в радиоэлектронной аппаратуре, в которой резервные элементы имеют малые габариты и легко переключаются.
Особенности резервирования в машиностроении: в ряде систем резервные агрегаты используют как рабочие в часы «пик»; в ряде систем резервирование обеспечивает сохранение работоспособности, но с понижением показателей. Резервирование в чистом виде в машиностроении преимущественно применяют при опасности аварий.
В пищевом машиностроении в ответственных узлах используют двойную систему смазки, двойные и тройные уплотнения. Для машин применяют запасные комплекты специальных инструментов (ножевые блоки для свеклорезок). На пищевых предприятиях уникальные машины основного производства стараются иметь по два или более экземпляров. В котельных уста- навливаются резервные котлы, а котлы оснащаются дублированными предохранительными клапанами и резервными питающими насосами.
В автоматическом производстве применяют накопители, станки-дублеры и даже дублирующие участки автоматических линий.
К резервированию (общему) следует также относить проектирование парка машин (например, заверточных автоматов для карамели) с учетом времени их простоев в ремонте. Число холодильных машин и воздушных компрессоров на предприятии выбирают с учетом возможности отказа. При этом в часы «пик» могут работать все единицы оборудования.[1]
Для наглядного представления взаимодействия между элементами, образующими систему, используют блок-схемы. Примеры простейших блок- схем представлены на рис. 1.
Задание
Рассмотреть линию линии производства вареных колбас с точки зрения необходимости применения резервирования.
По своему варианту (Таблица 1, вариант №5) для заданного комплекса оборудования:
- построить блок-схему для оценки безотказности системы;
- выполнить расчѐт надежности системы.
ПРАКТИЧЕСКАЯ РАБОТА №2
по Диагностика и сервисное обслуживание оборудования
на тему: Расчет вероятности безотказной работы оборудования и его элементов.
Цель работы: изучить методику определения вероятности безотказной работы подъемно-транспортного оборудования на примере приводной станции ленточного конвейера.
Теоретическая часть
Показатели безотказности:
- вероятность безотказной работы – вероятность того, что в пределах заданной наработки отказ не возникает.
- средняя наработка до отказа – наработка до отказа невосстанавливаемого изделия (подшипники качения, лампы накаливания).
- средняя наработка на отказ – отношение наработка восстанавливаемого изделия к числу его отказов в течение этой наработки.
- интенсивность отказов – показатель надежности невосстанавливаемых изделий, равный отношению среднего числа отказавших в единицу времени объектов к числу объектов, оставшихся работоспособными.
- параметр потока отказов – показатель надежности восстанавливаемых изделий, равный отношению среднего числа отказов восстанавливаемого объекта за произвольно малую его наработку, к значению этой наработки.
Техническим объектом, как правило, является сложная система, состоящая из отдельных узлов, деталей, систем управления, контроля и т.д.
Структурно-логический анализ позволяет оценить основные характеристики надежности технического объекта, исходя из особенностей его конструкции, характера функционирования и взаимодействия составных частей, их влияния на надежность объекта в целом.
При определении структуры технической системы в первую очередь необходимо оценить влияние каждого элемента и его работоспособности на работоспособность системы в целом. С этой точки зрения целесообразно разделить все элементы системы на четыре группы:
1. Элементы, отказ которых практически не влияет на работоспособность системы (например, деформация кожуха, изменение окраски поверхности и т.д.). Отказы таких элементов могут рассматриваться отдельно, тем более, что чаще всего имеют место не отказы таких элементов, а дефекты или повреждения, не влияющие на работоспособность;
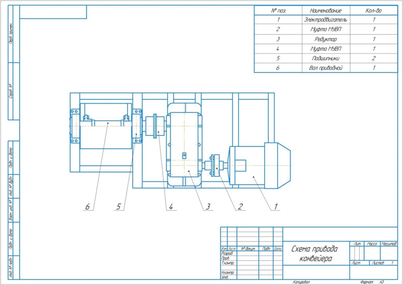
Рис.1. Схема привода конвейера
2. Элементы, работоспособность которых за рассматриваемый промежуток времени практически не изменяется и вероятность их безотказной работы близка к единице (станины и корпусные детали, малонагруженные элементы с большим запасом прочности и т.д.);
3. Элементы, ремонт или регулировка которых возможны в процессе работы или во время плановых остановок (подналадка или замена режущего инструмента на станке и т.д.);
4. Элементы, отказ которых сам по себе или в сочетании с отказами других элементов приводит к отказу системы.
При анализе надежности системы имеет смысл включать в рассмотрение элементы только последней группы.
В конвейере наиболее нагруженными с точки зрения надежности являются:
- приводная станция;
- тяговый орган (лента).
Наиболее ответственные элементы приводной станции с точки зрения надежности и характеристика их наиболее вероятных отказов:
- наиболее характерным отказом для вала является отказ вследствие усталостных разрушений и усталостных деформаций;
наиболее характерным отказом для подшипников является усталостноевыкрашивание рабочих поверхностей вследствие образования в поверхностных слоях контактирующих тел знакопеременных напряжений, которые после определенного числа циклов нагружений приводят к образованию микротрещин;
- наиболее вероятным отказом для призматических шпонок является отказ вследствие смятия боковых граней шпонки [2].
Задание
ПРАКТИЧЕСКАЯ РАБОТА №3
по Диагностика и сервисное обслуживание оборудования
на тему: OЦEHKA СОСТОЯНИЯ ТРУБОПРОВОДОВ
ПИЩЕВЫХ ПРЕДПРИЯТИЙ С ИСПОЛЬЗОВАНИЕМ СРЕДСТВ ТЕХНИЧЕСКОЙ ДИАГНОСТИКИ
Цель работы: ознакомиться с принципом действия ультразвуковых толщинометров и определить прогнозные сроки достижение толщиной стенки минимально допустимого значения.
Краткие теоретические сведения
В процессе эксплуатации трубопроводов их стенки подвергаются механическим, химическим, электрохимическим и другим воздействиям. Результатом этих воздействий является уменьшение толщины стенок трубопроводов (износ). Износу могут подвергаться внутренние, внешние стенки трубопроводов или обе одновременно. Результатом такого износа является уменьшение толщины стенки трубопровода до нуля, что приводит к разрыву трубопровода и нарушению его целостности. Для предупреждения таких ситуаций выполняются замены участков трубопроводов.
Для определения обоснованных сроков и объемов замены участков трубопроводов используют ультразвуковые средства технической диагностики. На- пример. переносные портативные толщиномеры типа УТ-56Б, УТ-93П, Кварц- 15 и др., имеющие цифровую индикацию измерений и автономное питание.
Основным вопросом, решаемым при планировании диагностик, является расположение контрольных точек на трубопроводе. Наиболее простым случаем являются вертикальные трубопроводы. На них рационально размешать по 4 контрольные точки в каждом горизонтальном сечении, которые рекомендуется рас- полагать с шагом равным (10-15)D, где D - диаметр трубопровода.
Более сложным является случай горизонтальных трубопроводов, где в вертикальных сечениях измерения выполняются в верхней, нижней и боковой точках. Шаг сечений равен (10~15)D. На участках перегибов и сопряженных с ними прямолинейных участках длиной (10~15)D места измерений располагаются с шагом (2-3)D.
Анализ результатов диагностики предполагает получение прогнозных оценок сроков Тпр достижения толщиной стенки Δ минимально допустимого значения в данной контрольной точке. Значение этого срока определяется из выражения:
Разработанные теоретические положения были использованы при проведении диагностик и выдаче рекомендаций на сроки замены промышленных трубопроводов. Для диагностики использовались следующие приборы: 1) Толщи- номер ультразвуковой УТ-93П с преобразователем П-112-5-12 2-6-002;2) прибор "Кварц-15" с преобразователем П-112-2.5-М 16.
Приборы калибровались на частоте 2.5 МГц, при этом погрешность измерений не превышала 0.1 мм. В процессе диагностирования периодически выполнялись контрольные замеры скорости распространения ультразвука в стенке трубы и эталонах. В обоих случаях она составила 60-80 м/с, что указывало на одинаковое акустическое сопротивление материала трубы и эталонов.
Задание
Выполнить расчет толщины стенки трубопровода в различных сечениях и сделать вывод, о пригодности использования данного трубопровода.
Вариант №5
ПРАКТИЧЕСКАЯ РАБОТА №4
по Диагностика и сервисное обслуживание оборудования
на тему: Расчет теплового баланса подшипникового узла
Цель работы: приобретение практических навыков расчета теплового баланса подшипникового узла, в том числе и расчета теплоотводящей способности подшипникового узла с восстановленным неподвижным соединением.
Теоретическая часть.
Подшипник (англ. bearing)(от слова шип) — изделие, являющееся частью опоры или упора, которое поддерживает вал, ось или иную подвижную конструкцию с заданной жесткостью. Фиксирует положение в пространстве,
обеспечивает вращение, качение или линейное перемещение (для линейных подшипников) с наименьшим сопротивлением, воспринимает и передает нагрузку от подвижного узла на другие части конструкции. Изобрел подшипник в 1829 году чешский лесник Йозеф Рессел.
Расчет ведут на основе теплового баланса, т. е. приравнивая теплообразование в подшипнике теплоотдаче. Теплоотдача происходит: 1) через корпус и вал; 2) через смазку, вытекающую из подшипников. Для расчетов подшипников без принудительной смазки ограничиваются первой составляющей. В опорных деталях тепловых двигателей и других машин, имеющих другие не менее мощные, чем подшипники, источники тепла, теплоотвод через корпус и вал невелик, а смазка принудительная. Поэтому в расчетах ограничиваются второй составляющей. В подшипниках современных быстроходных машин большая часть тепла отводится смазкой, однако теплоотвод через корпус и вал имеет также существенное значение, особенно при разогреве.
Тепло, выделившееся в подшипнике без смазки, может быть отведено во внешнюю среду через корпус подшипника и вал в случае, если материалы вала и подшипника обладают высокой теплопроводностью. Поскольку теплоотвод через корпус подшипника значительно выше, чем через вал, то в расчете ограничиваются вычислением теплоотвода через корпус. Такой же расчет производят, когда шейка вала выполнена из материала с низкой теплопроводностью. Если же вкладыш подшипника толстостенный и выполнен из материала, плохо проводящего тепло, то отводимое тепло рассчитывают через вал.
Задание
Вариант 5
Рассчитать тепловой баланс подшипникового узла, если известны диаметр подшипника D = 272 мм; частота вращения подшипника n = 400 мин-1; температура полимерного покрытия Vп = 220 ℃; температура наружного кольца Vв = 90 ℃; кинематическая вязкость V = 1600 мм2/с.Показать/скрыть дополнительное описание
по Диагностика и сервисное обслуживание оборудования
на тему: СТРУКТУРНАЯ МОДЕЛЬ НАДЕЖНОСТИ СИСТЕМ
Цель работы: Ознакомление со структурной моделью надежности, с сущностью и видами резервирования, приобретение навыков расчета систем с резервированием.
Краткие теоретические сведения
Для достижения высокой надежности в машиностроении конструктивные, технологические и эксплуатационные мероприятия могут оказаться недостаточными, и тогда приходится применять резервирование. Это особенно относится к сложным системам, для которых повышением надежности элементов не удается достигнуть требуемой высокой надежности системы.
Здесь рассматривается структурное резервирование, осуществляемое введением в систему резервных составляющих, избыточных по отношению к минимально необходимой структуре объекта и выполняющих те же функции, что и основные.
Резервирование позволяет уменьшить вероятность отказов на несколько порядков.
Применяют:
1) постоянное резервирование с нагруженным или горячим резервом;
2) резервирование замещением с ненагруженным или холодным резервом;
3) резервирование с резервом, работающим в облегченном режиме.
Резервирование наиболее широко применяют в радиоэлектронной аппаратуре, в которой резервные элементы имеют малые габариты и легко переключаются.
Особенности резервирования в машиностроении: в ряде систем резервные агрегаты используют как рабочие в часы «пик»; в ряде систем резервирование обеспечивает сохранение работоспособности, но с понижением показателей. Резервирование в чистом виде в машиностроении преимущественно применяют при опасности аварий.
В пищевом машиностроении в ответственных узлах используют двойную систему смазки, двойные и тройные уплотнения. Для машин применяют запасные комплекты специальных инструментов (ножевые блоки для свеклорезок). На пищевых предприятиях уникальные машины основного производства стараются иметь по два или более экземпляров. В котельных уста- навливаются резервные котлы, а котлы оснащаются дублированными предохранительными клапанами и резервными питающими насосами.
В автоматическом производстве применяют накопители, станки-дублеры и даже дублирующие участки автоматических линий.
К резервированию (общему) следует также относить проектирование парка машин (например, заверточных автоматов для карамели) с учетом времени их простоев в ремонте. Число холодильных машин и воздушных компрессоров на предприятии выбирают с учетом возможности отказа. При этом в часы «пик» могут работать все единицы оборудования.[1]
Для наглядного представления взаимодействия между элементами, образующими систему, используют блок-схемы. Примеры простейших блок- схем представлены на рис. 1.
Задание
Рассмотреть линию линии производства вареных колбас с точки зрения необходимости применения резервирования.
По своему варианту (Таблица 1, вариант №5) для заданного комплекса оборудования:
- построить блок-схему для оценки безотказности системы;
- выполнить расчѐт надежности системы.
ПРАКТИЧЕСКАЯ РАБОТА №2
по Диагностика и сервисное обслуживание оборудования
на тему: Расчет вероятности безотказной работы оборудования и его элементов.
Цель работы: изучить методику определения вероятности безотказной работы подъемно-транспортного оборудования на примере приводной станции ленточного конвейера.
Теоретическая часть
Показатели безотказности:
- вероятность безотказной работы – вероятность того, что в пределах заданной наработки отказ не возникает.
- средняя наработка до отказа – наработка до отказа невосстанавливаемого изделия (подшипники качения, лампы накаливания).
- средняя наработка на отказ – отношение наработка восстанавливаемого изделия к числу его отказов в течение этой наработки.
- интенсивность отказов – показатель надежности невосстанавливаемых изделий, равный отношению среднего числа отказавших в единицу времени объектов к числу объектов, оставшихся работоспособными.
- параметр потока отказов – показатель надежности восстанавливаемых изделий, равный отношению среднего числа отказов восстанавливаемого объекта за произвольно малую его наработку, к значению этой наработки.
Техническим объектом, как правило, является сложная система, состоящая из отдельных узлов, деталей, систем управления, контроля и т.д.
Структурно-логический анализ позволяет оценить основные характеристики надежности технического объекта, исходя из особенностей его конструкции, характера функционирования и взаимодействия составных частей, их влияния на надежность объекта в целом.
При определении структуры технической системы в первую очередь необходимо оценить влияние каждого элемента и его работоспособности на работоспособность системы в целом. С этой точки зрения целесообразно разделить все элементы системы на четыре группы:
1. Элементы, отказ которых практически не влияет на работоспособность системы (например, деформация кожуха, изменение окраски поверхности и т.д.). Отказы таких элементов могут рассматриваться отдельно, тем более, что чаще всего имеют место не отказы таких элементов, а дефекты или повреждения, не влияющие на работоспособность;
Рис.1. Схема привода конвейера 2. Элементы, работоспособность которых за рассматриваемый промежуток времени практически не изменяется и вероятность их безотказной работы близка к единице (станины и корпусные детали, малонагруженные элементы с большим запасом прочности и т.д.);
3. Элементы, ремонт или регулировка которых возможны в процессе работы или во время плановых остановок (подналадка или замена режущего инструмента на станке и т.д.);
4. Элементы, отказ которых сам по себе или в сочетании с отказами других элементов приводит к отказу системы.
При анализе надежности системы имеет смысл включать в рассмотрение элементы только последней группы.
В конвейере наиболее нагруженными с точки зрения надежности являются:
- приводная станция;
- тяговый орган (лента).
Наиболее ответственные элементы приводной станции с точки зрения надежности и характеристика их наиболее вероятных отказов:
- наиболее характерным отказом для вала является отказ вследствие усталостных разрушений и усталостных деформаций;
наиболее характерным отказом для подшипников является усталостноевыкрашивание рабочих поверхностей вследствие образования в поверхностных слоях контактирующих тел знакопеременных напряжений, которые после определенного числа циклов нагружений приводят к образованию микротрещин;
- наиболее вероятным отказом для призматических шпонок является отказ вследствие смятия боковых граней шпонки [2].
Задание
ПРАКТИЧЕСКАЯ РАБОТА №3
по Диагностика и сервисное обслуживание оборудования
на тему: OЦEHKA СОСТОЯНИЯ ТРУБОПРОВОДОВ
ПИЩЕВЫХ ПРЕДПРИЯТИЙ С ИСПОЛЬЗОВАНИЕМ СРЕДСТВ ТЕХНИЧЕСКОЙ ДИАГНОСТИКИ
Цель работы: ознакомиться с принципом действия ультразвуковых толщинометров и определить прогнозные сроки достижение толщиной стенки минимально допустимого значения.
Краткие теоретические сведения
В процессе эксплуатации трубопроводов их стенки подвергаются механическим, химическим, электрохимическим и другим воздействиям. Результатом этих воздействий является уменьшение толщины стенок трубопроводов (износ). Износу могут подвергаться внутренние, внешние стенки трубопроводов или обе одновременно. Результатом такого износа является уменьшение толщины стенки трубопровода до нуля, что приводит к разрыву трубопровода и нарушению его целостности. Для предупреждения таких ситуаций выполняются замены участков трубопроводов.
Для определения обоснованных сроков и объемов замены участков трубопроводов используют ультразвуковые средства технической диагностики. На- пример. переносные портативные толщиномеры типа УТ-56Б, УТ-93П, Кварц- 15 и др., имеющие цифровую индикацию измерений и автономное питание.
Основным вопросом, решаемым при планировании диагностик, является расположение контрольных точек на трубопроводе. Наиболее простым случаем являются вертикальные трубопроводы. На них рационально размешать по 4 контрольные точки в каждом горизонтальном сечении, которые рекомендуется рас- полагать с шагом равным (10-15)D, где D - диаметр трубопровода.
Более сложным является случай горизонтальных трубопроводов, где в вертикальных сечениях измерения выполняются в верхней, нижней и боковой точках. Шаг сечений равен (10~15)D. На участках перегибов и сопряженных с ними прямолинейных участках длиной (10~15)D места измерений располагаются с шагом (2-3)D.
Анализ результатов диагностики предполагает получение прогнозных оценок сроков Тпр достижения толщиной стенки Δ минимально допустимого значения в данной контрольной точке. Значение этого срока определяется из выражения:
Разработанные теоретические положения были использованы при проведении диагностик и выдаче рекомендаций на сроки замены промышленных трубопроводов. Для диагностики использовались следующие приборы: 1) Толщи- номер ультразвуковой УТ-93П с преобразователем П-112-5-12 2-6-002;2) прибор "Кварц-15" с преобразователем П-112-2.5-М 16. Приборы калибровались на частоте 2.5 МГц, при этом погрешность измерений не превышала 0.1 мм. В процессе диагностирования периодически выполнялись контрольные замеры скорости распространения ультразвука в стенке трубы и эталонах. В обоих случаях она составила 60-80 м/с, что указывало на одинаковое акустическое сопротивление материала трубы и эталонов.
Задание
Выполнить расчет толщины стенки трубопровода в различных сечениях и сделать вывод, о пригодности использования данного трубопровода.
Вариант №5
| Номер ва- рианта | Δнов, мм | Δд, мм | Δд-1, мм | Tд, год | Tд-1,год | Номер трубы |
| 5 | 1,4 | 1,1 | 1,3 | 2012 | 2011 | IV |
ПРАКТИЧЕСКАЯ РАБОТА №4
по Диагностика и сервисное обслуживание оборудования
на тему: Расчет теплового баланса подшипникового узла
Цель работы: приобретение практических навыков расчета теплового баланса подшипникового узла, в том числе и расчета теплоотводящей способности подшипникового узла с восстановленным неподвижным соединением.
Теоретическая часть.
Подшипник (англ. bearing)(от слова шип) — изделие, являющееся частью опоры или упора, которое поддерживает вал, ось или иную подвижную конструкцию с заданной жесткостью. Фиксирует положение в пространстве,
обеспечивает вращение, качение или линейное перемещение (для линейных подшипников) с наименьшим сопротивлением, воспринимает и передает нагрузку от подвижного узла на другие части конструкции. Изобрел подшипник в 1829 году чешский лесник Йозеф Рессел.
Расчет ведут на основе теплового баланса, т. е. приравнивая теплообразование в подшипнике теплоотдаче. Теплоотдача происходит: 1) через корпус и вал; 2) через смазку, вытекающую из подшипников. Для расчетов подшипников без принудительной смазки ограничиваются первой составляющей. В опорных деталях тепловых двигателей и других машин, имеющих другие не менее мощные, чем подшипники, источники тепла, теплоотвод через корпус и вал невелик, а смазка принудительная. Поэтому в расчетах ограничиваются второй составляющей. В подшипниках современных быстроходных машин большая часть тепла отводится смазкой, однако теплоотвод через корпус и вал имеет также существенное значение, особенно при разогреве.
Тепло, выделившееся в подшипнике без смазки, может быть отведено во внешнюю среду через корпус подшипника и вал в случае, если материалы вала и подшипника обладают высокой теплопроводностью. Поскольку теплоотвод через корпус подшипника значительно выше, чем через вал, то в расчете ограничиваются вычислением теплоотвода через корпус. Такой же расчет производят, когда шейка вала выполнена из материала с низкой теплопроводностью. Если же вкладыш подшипника толстостенный и выполнен из материала, плохо проводящего тепло, то отводимое тепло рассчитывают через вал.
Задание
Вариант 5
Рассчитать тепловой баланс подшипникового узла, если известны диаметр подшипника D = 272 мм; частота вращения подшипника n = 400 мин-1; температура полимерного покрытия Vп = 220 ℃; температура наружного кольца Vв = 90 ℃; кинематическая вязкость V = 1600 мм2/с.Показать/скрыть дополнительное описание
Набор практических работ по диагностике и надёжности оборудования с готовыми расчётами: структурная модель резервирования, оценка безотказности приводной станции, ультразвуковая толщинометрия и тепловой баланс подшипников. Подойдёт студентам и инженерам для отчётов и практики..
Характеристики лабораторной работы
Предмет
Учебное заведение
Семестр
Просмотров
1
Размер
839,8 Kb
Список файлов
Правктическая_работа_1.docx
Правктическая_работа_2.docx
Правктическая_работа_3.docx
Правктическая_работа_4.docx
🎓 Никольский - Помощь студентам 📚 Любые виды работ: тесты, сессии под ключ, практики, курсовые и дипломные с гарантией результата ✅ Все услуги под ключ ✅ Знаем все тонкости именно вашего ВУЗа ✅ Сдадим или вернем деньги
Комментарии
Нет комментариев
Стань первым, кто что-нибудь напишет!
ВГУИТ
nikolskypomosh













