ДЗ 2.1: Кривые второго порядка (вариант 7)
Описание
Зачтено на ВЫСШИЙ БАЛЛ 💥 💥💥
🥰 🥰 🥰🥰🥰


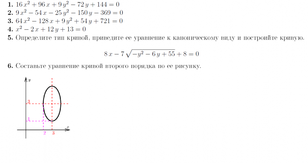
Типовой расчет по теме "Кривые второго порядка" вариант 7 В задачах 1 - 4 определите тип кривой второго порядка. Если получается эллипс, гипербола, парабола, то сделайте рисунок (на отдельной странице, в подходящем масштабе, с указанием всех необходимых данных). В ответе укажите: Название кривой Каноническое уравнение Фокусы Эксцентриситет Параметр Директрисы Полуоси (для эллипса и гиперболы) Асимптоты (для гиперболы) Центр (для эллипса и гиперболы) и вершину (для параболы) Если получается точка, мнимый эллипс, параллельные или пересекающиеся прямые, то в ответе должны быть только название и каноническое уравнение. Рисунок не нужен! 16x2 + 96x + 9y2 - 72y +144 = 0 9x2 - 54x - 25 g - 150 g - 369 = 0 64 x2 - 128 x +9 9y2 + 54 y + 721 = 0 x2 - 2x + 12y + 13 = 0 Определите тип кривой, приведите ее уравнение к каноническому виду и построийте кривую.
Составьте уравнение кривой второго порядка по ее рисунку..