Для студентов МГТУ им. Н.Э.Баумана по предмету Кратные интегралы и рядыЛабораторная работа №4 (Решение дифференциальных уравнений)Лабораторная работа №4 (Решение дифференциальных уравнений)
5,0051
2021-05-212021-05-21СтудИзба
Лабораторная работа 4: Лабораторная работа №4 (Решение дифференциальных уравнений) вариант 10
Описание
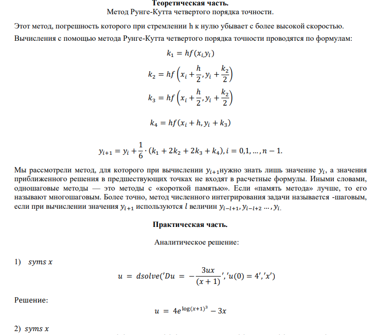
Теоретическая часть. Метод Рунге-Кутта четвертого порядка точности. Этот метод, погрешность которого при стремлении h к нулю убывает с более высокой скоростью. Вычисления с помощью метода Рунге-Кутта четвертого порядка точности проводятся по формулам:
![]()


Характеристики лабораторной работы
Предмет
Учебное заведение
Семестр
Номер задания
Вариант
Просмотров
38
Размер
434,56 Kb
Список файлов
Лабораторная работа №4 (Решение дифференциальных уравнений).pdf

Друзья, спасибо за доверие! Если вам понравилась работа – поставьте 5⭐ и напишите отзыв. Это поможет другим студентам, а мне даст силы делать ещё больше качественных материалов для вас 🔥