Для студентов МГТУ им. Н.Э.Баумана по предмету Интегралы и дифференциальные уравнения (ИиДУ)Неопределенный интегралНеопределенный интеграл
2021-01-302021-01-30СтудИзба
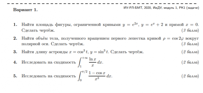
Вопросы/задания к контрольной работе 1: Неопределенный интеграл
Описание
Характеристики вопросов/заданий к КР
Учебное заведение
Семестр
Номер задания
Просмотров
139
Качество
Идеальное компьютерное
Размер
100,75 Kb
Список файлов
Комментарии
Нет комментариев
Стань первым, кто что-нибудь напишет!
МГТУ им. Н.Э.Баумана
your chance not to leave Academ


















