Для студентов МГТУ им. Н.Э.Баумана по предмету Интегралы и дифференциальные уравнения (ИиДУ)Приложение определенного интегралаПриложение определенного интеграла
4,2458
2023-02-232024-09-03СтудИзба
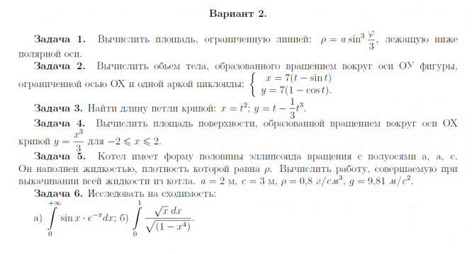
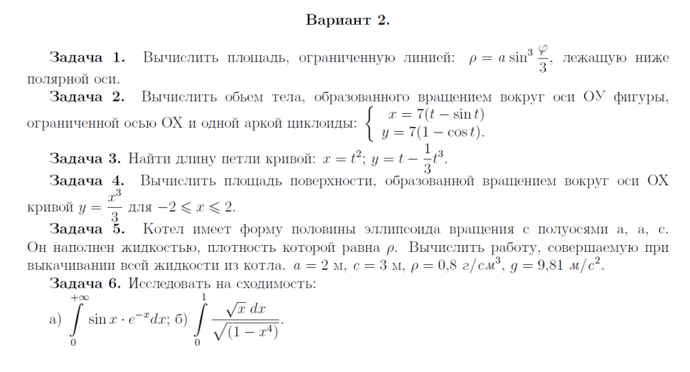
ДЗ 1: Приложение определенного интеграла вариант 2
-66%
Описание
2023г Вариант 2 - ДЗ №1 - Определённый интеграл - СМ
Зачтено на максимальный балл
Интегралы и дифференциальные уравнения (2-й семестр) ![]()
Характеристики домашнего задания
Учебное заведение
Семестр
Номер задания
Вариант
Просмотров
302
Качество
Фото рукописных листов
Размер
4,13 Mb
Список файлов
ДЗ №1 вариант 2.pdf

Друзья, спасибо за доверие! Если вам понравилась работа – поставьте 5⭐ и напишите отзыв. Это поможет другим студентам, а мне даст силы делать ещё больше качественных материалов для вас 🔥