Для студентов МГТУ им. Н.Э.Баумана по предмету Интегралы и дифференциальные уравнения (ИиДУ)Дифференциальные уравненияДифференциальные уравнения
5,0058
2022-05-062024-09-03СтудИзба
ДЗ 2: Дифференциальные уравнения вариант 21
-66%
Описание
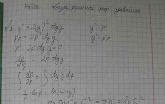
2022г Вариант 21 - ДЗ №2 - Дифференциальные уравнения - 6 Задач
Интегралы и дифференциальные уравнения (2-й семестр)
Зачтено на максимальный балл



Характеристики домашнего задания
Учебное заведение
Семестр
Номер задания
Вариант
Просмотров
590
Качество
Фото рукописных листов
Размер
445,37 Kb
Список файлов
1.jpg
2.jpg
3.jpg
4.jpg
5.jpg
6.jpg
7.jpg
8.jpg
9.jpg
10.jpg

Друзья, спасибо за доверие! Если вам понравилась работа – поставьте 5⭐ и напишите отзыв. Это поможет другим студентам, а мне даст силы делать ещё больше качественных материалов для вас 🔥