Для студентов МГТУ им. Н.Э.Баумана по предмету Интегралы и дифференциальные уравнения (ИиДУ)Дифференциальные уравненияДифференциальные уравнения
5,0051
2022-04-302024-11-27СтудИзба
ДЗ 2: Дифференциальные уравнения вариант 6
-66%
Описание
Зачтено на максимальный балл
11. Условия типового расчетаЗадачи 1, 3. Найти общее решение дифференциального уравнения.
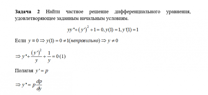
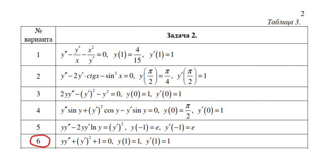
Задачи 2, 4. Найти частное решение дифференциального уравнения, удовлетворяющее
заданным начальным условиям.
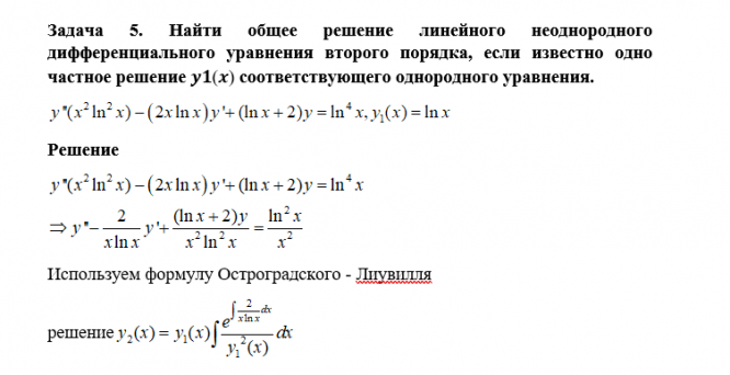
Задача 5. Найти общее решение линейного неоднородного дифференциального
уравнения второго порядка, если известно одно частное решение y1(x)
соответствующего однородного уравнения.
Задача 6. Методом изоклин построить приближенно интегральные кривые
дифференциального уравнения первого порядка.












Характеристики домашнего задания
Учебное заведение
Семестр
Номер задания
Вариант
Программы
Просмотров
423
Качество
Идеальное компьютерное
Размер
274,91 Kb
Список файлов
Вариант6 Дз2-Difu-МТ.docx

Ваше удовлетворение является нашим приоритетом, если вы удовлетворены нами, пожалуйста, оставьте нам 5 ЗВЕЗД и позитивных комментариев. Спасибо большое!. Смотрите файлы в моем профиле, там есть много полезных !