Для студентов МГТУ им. Н.Э.Баумана по предмету Интегралы и дифференциальные уравнения (ИиДУ)Определенный интегралОпределенный интеграл
5,0053
2023-05-142024-09-03СтудИзба
ДЗ 1: Определенный интеграл вариант 6
-66%
Описание
Вариант 6 - ДЗ №1 - Определённый интеграл - МТ,РК,ИБМ,Э5,ФН1,2023г - 6 Задач
Зачтено на максимальный балл 💥 💥 💥
Спасибо за покупку 🥰🥰
Интегралы и дифференциальные уравнения (2-й семестр)
Решение:Задача 1

Задача 2

Задача 3

Задача 4

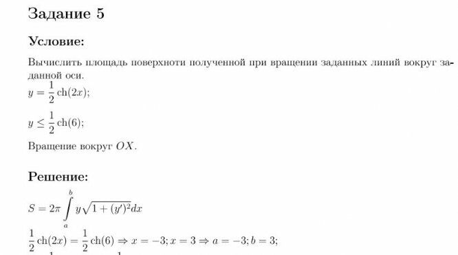
Задача 5

Задача 6

Файлы условия, демо
Характеристики домашнего задания
Учебное заведение
Семестр
Номер задания
Вариант
Просмотров
142
Размер
1001,28 Kb
Список файлов
Вариант 6 - ДЗ №1 - Определённый интеграл - МТ,РК,ИБМ,Э5,ФН1.pdf

Друзья, спасибо за доверие! Если вам понравилась работа – поставьте 5⭐ и напишите отзыв. Это поможет другим студентам, а мне даст силы делать ещё больше качественных материалов для вас 🔥