Для студентов МГТУ им. Н.Э.Баумана по предмету Интегралы и дифференциальные уравнения (ИиДУ)Дифференциальные уравнения высших порядковДифференциальные уравнения высших порядков
5,005141
2021-04-222024-09-03СтудИзба
ДЗ 2: Дифференциальные уравнения высших порядков вариант 3
-66%
Описание
Вариант 3 - ДЗ №2 - Дифференциальные уравнения- ИУ, РЛ, БМТ, ФН12
Зачтено на максимальный балл
Интегралы и дифференциальные уравнения (2-й семестр) ![]()
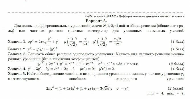
Задача 1 




Характеристики домашнего задания
Учебное заведение
Семестр
Номер задания
Вариант
Просмотров
395
Размер
9,43 Mb
Список файлов
Вариант 3 - ДЗ №2 - Дифференциальные уравнения- ИУ, РЛ, БМТ, ФН12.docx

Друзья, спасибо за доверие! Если вам понравилась работа – поставьте 5⭐ и напишите отзыв. Это поможет другим студентам, а мне даст силы делать ещё больше качественных материалов для вас 🔥
Комментарии

Проверьте, пожалуйста: 1) В конце 6-ой страницы не видны первые два уравнения под знаком системы (видны только 3 и 4 уравнение). Кроме того, вообще, не понятно нужна ли эта система уравнений или нет, т.к. на шестой странице рукой придерживают дополнительно вырванную бумажную вставку; 2) На 6-ой странице последнее уравнение срезано, На 7-ой странице уточнения нет. Если сообщите куда можно скинуть файл-подтверждение, то я вышлю его. Спасибо!