Для студентов МГТУ им. Н.Э.Баумана по предмету ФизикаКолебания + ВолныКолебания + Волны
5,005501
2022-04-162024-09-03СтудИзба
ДЗ 2: Колебания + Волны вариант 3
-70%
Описание
Вариант 3 - ДЗ №3 + ДЗ №4 - Колебания + Волны
Зачтено на максимальный балл 💥💥💥
Спасибо за покупку 🥰🥰🥰
Условие:
Пример решения
Вариант 3 - ДЗ №3 - Колебания
Для механических систем (МС), расположенных на горизонтальной плоскости и представленных на рис. 22 – 25, определить круговую частоту и период собственных незатухающих колебаний. Значения масс шариков, жёсткость соединяющих их пружин, а также другие исходные данные приведены в табл. 8. Трением шариков при их движении о контактную горизонтальную плоскость пренебречь.
Вар | Рис | m | k | l0 | l | r | V1 | V2 |
3 | 22,23 | 0,5m* | 1,7k* | 1,7l* | 1,5l* | 1,7r* | 0,7u* | 0 |
1. Вывести дифференциальное уравнение малых свободных затухающих колебаний, если сила сопротивления движению тела КС пропорциональна скорости, т.е., где r - коэффициент сопротивления.
2. Определить круговую частоту и период T0 свободных незатухающих колебаний.
3. Найти круговую частоту и период T свободных затухающих колебаний.
4. Вычислить логарифмический декремент затухания.
5. Определить, используя начальные условия задачи и исходные данные, начальные амплитуду A0 и фазу колебаний.
6. Написать с учетом найденных значений уравнение колебаний.
Другие исходные данные и начальные условия задачи для каждого варианта задания приведены в табл. 8 – 15.




Зачтено на максимальный балл
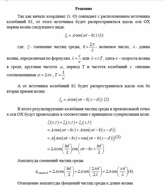
В среде на расстоянии d друг от друга находятся одинаковые излучатели плоских продольных, акустических, монохроматических волн (S1 и S2, рис.34). Оба излучателя колеблются по закону , где - смещение излучателя из положения равновесия при колебаниях, A - амплитуда, ω - круговая частота при колебаниях излучателя.Исходные данные для каждого варианта задания представлены в таблице № 16
№ вар | Частота υ кГц | Амплитуда А, мм | d, м | l, м | Среда | Скорость волны в среде с, м/с |
3 | 1 | 0,5 | 0,34 | 10 | воздух | 340 |
- Вывести уравнение колебаний частиц среды в точке М, находящейся на расстоянии l от второго излучателя. Считать, что направления колебаний частиц среды в точке М совпадают с осью x;
- Определить отношение амплитуды смещений частиц среды к длине волны l;
- Вывести уравнение колебаний скорости частиц среды в точке М. Найти амплитуду скорости частиц среды и её отношение к скорости распространения волны;
- Вывести уравнение колебаний деформаций частиц среды в точке М. Найти связь амплитуды деформаций с амплитудой скорости частиц среды



Характеристики домашнего задания
Предмет
Учебное заведение
Семестр
Номер задания
Вариант
Программы
Просмотров
978
Качество
Идеальное компьютерное
Размер
3,29 Mb
Список файлов
Вариант 3 - ДЗ №3+ДЗ №4
Вариант 3 - ДЗ №3 - Колебания
1.JPG
2.JPG
3.JPG
Capture.JPG
phys_dz_2_sem.pdf
Вариант 3 - ДЗ №3.docx
Вариант 3 - ДЗ №3.pdf
Вариант 3 - ДЗ №4 - Волны
1.JPG
2.JPG
Capture.JPG
phys_dz_2_sem.pdf
Вариант 3 - ДЗ №4 - Волны.docx
Вариант 3 - ДЗ №4 - Волны.pdf

Друзья, спасибо за доверие! Если вам понравилась работа – поставьте 5⭐ и напишите отзыв. Это поможет другим студентам, а мне даст силы делать ещё больше качественных материалов для вас 🔥
Комментарии

Отзыв
Верно выполнено