Для студентов МГТУ им. Н.Э.Баумана по предмету Интегралы и дифференциальные уравнения (ИиДУ)Приложение определенного интегралаПриложение определенного интеграла
4,90516
2021-03-262024-09-03СтудИзба
ДЗ 1: Приложение определенного интеграла вариант 2
-66%
Описание
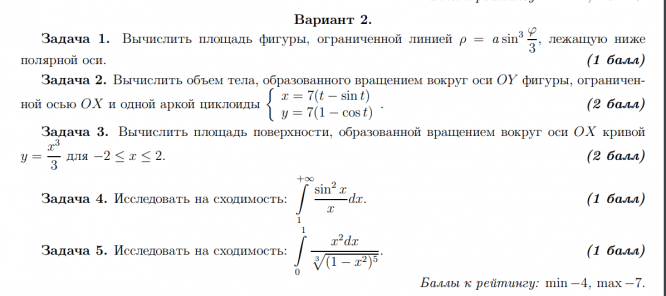
Вариант 2 - ДЗ №1 - Приложение определенного интеграла - ИУ, РЛ, БМТ, ФН12
Зачтено на максимальный балл
Интегралы и дифференциальные уравнения (2-й семестр)

Характеристики домашнего задания
Учебное заведение
Семестр
Номер задания
Вариант
Просмотров
764
Качество
Фото рукописных листов
Размер
10,97 Mb
Список файлов
(1).jpg
(2).jpg
(3).jpg
(4).jpg
Вариант 2 - ДЗ №1 - Приложение определенного интеграла - ИУ, РЛ, БМТ, ФН12.pdf

Друзья, спасибо за доверие! Если вам понравилась работа – поставьте 5⭐ и напишите отзыв. Это поможет другим студентам, а мне даст силы делать ещё больше качественных материалов для вас 🔥