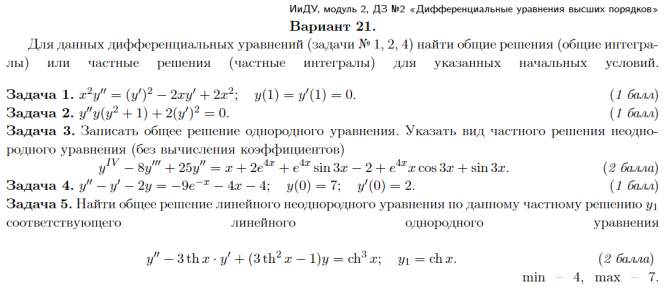
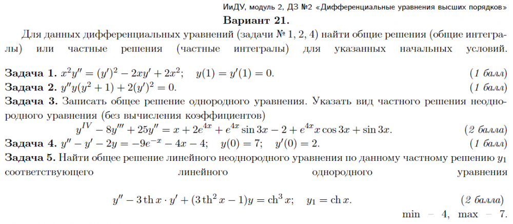
ДЗ 2: Дифференциальные уравнения высших порядков вариант 21
Описание
Характеристики домашнего задания
Учебное заведение
Семестр
Номер задания
Вариант
Просмотров
88
Качество
Скан рукописных листов
Размер
3,8 Mb
Список файлов
1611608289-d1aa2657a23a2c4f893d6310f0d95048.pdf
Комментарии
Нет комментариев
Стань первым, кто что-нибудь напишет!
МГТУ им. Н.Э.Баумана

















