Для студентов МГТУ им. Н.Э.Баумана по предмету Интегралы и дифференциальные уравнения (ИиДУ)Приложение определенного интегралаПриложение определенного интеграла
5,0058
2021-01-262021-01-26СтудИзба
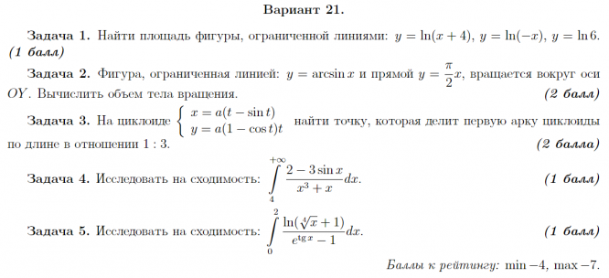
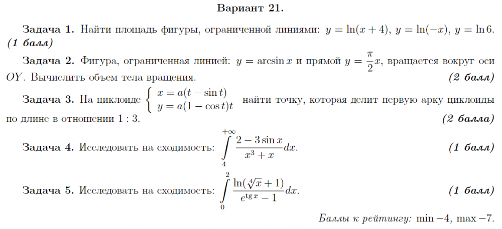
ДЗ 1: Приложение определенного интеграла вариант 21
Описание
Характеристики домашнего задания
Учебное заведение
Семестр
Номер задания
Вариант
Просмотров
161
Качество
Скан рукописных листов
Размер
1,89 Mb
Список файлов
1611608287-674888854aa203e65cb7368a01f57d67.pdf
МГТУ им. Н.Э.Баумана


















