Для студентов МГТУ им. Н.Э.Баумана по предмету Интегралы и дифференциальные уравнения (ИиДУ)Дифференциальные уравнения высших порядковДифференциальные уравнения высших порядков
5,00517
2020-05-302021-01-27СтудИзба
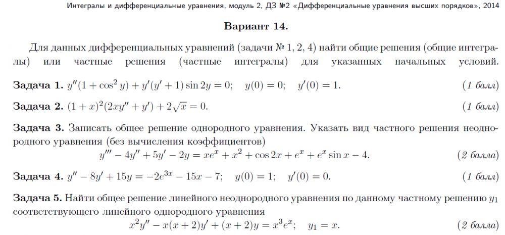
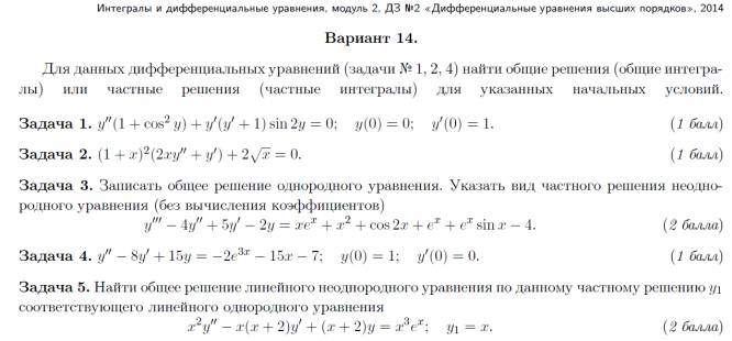
ДЗ 2: Дифференциальные уравнения высших порядков вариант 14
Описание
Характеристики домашнего задания
Учебное заведение
Семестр
Номер задания
Вариант
Просмотров
268
Качество
Идеальное компьютерное
Размер
118,46 Kb
Список файлов
Домашнее задание №2 Дифференциальные уравнения высших порядков (вариант №14).pdf

Всё на свете могло быть иным, но иметь тот же смысл. Но иначе и быть не могло.