Для студентов МГТУ им. Н.Э.Баумана по предмету ФизикаЭлектростатикаЭлектростатика
5,00519
2021-10-152025-10-03СтудИзба
Задача 1: Электростатика вариант 15
-62%
Описание
Вариант 15 - ДЗ №1 - Электростатика
Зачтено на максимальный балл
Условие:
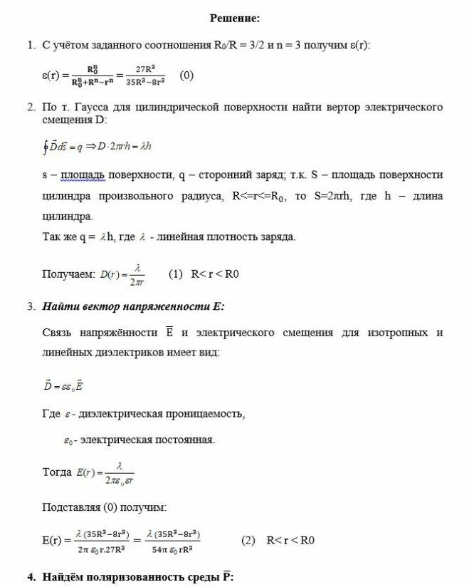
Цилиндрический бесконечно длинный диэлектрический конденсатор заряжен до разности потенциалов U и имеет радиусы внешней и внутренней обкладок R0 и R соответственно. Диэлектрическая проницаемость меняется между обкладками по закону e = f(r).
Построить графически распределение модулей векторов электрического поля Е, поляризованности Р и электрического смещения D между обкладками конденсатора. Определить поверхностную плотность связанных зарядов на внутренней s'1 и внешней s'2 поверхностях диэлектрика, распределение объёмной плотности связанных зарядов r’(r), максимальную напряжённость электрического поля Е и ёмкость конденсатора на единицу длины.
Функция e = f(r) имеет вид: e =
Значения параметров n = 3 и R0/R = 3/2.




Файлы условия, демо
Характеристики решённой задачи
Предмет
Учебное заведение
Семестр
Номер задания
Вариант
Программы
Просмотров
662
Размер
404,17 Kb
Список файлов
Вариант 15 - Домашнее задание №1 - Электростатика.docx

Друзья, спасибо за доверие! Если вам понравилась работа – поставьте 5⭐ и напишите отзыв. Это поможет другим студентам, а мне даст силы делать ещё больше качественных материалов для вас 🔥