Для студентов МГТУ им. Н.Э.Баумана по предмету Интегралы и дифференциальные уравнения (ИиДУ)Дифференциальные уравнения высших порядковДифференциальные уравнения высших порядков
5,00524
2020-05-292021-01-27СтудИзба
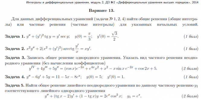
ДЗ 2: Дифференциальные уравнения высших порядков вариант 13
Описание
Характеристики домашнего задания
Учебное заведение
Семестр
Номер задания
Вариант
Просмотров
342
Качество
Идеальное компьютерное
Размер
124,69 Kb
Список файлов
Домашнее задание №2 Дифференциальные уравнения высших порядков (вариант №13).pdf

Всё на свете могло быть иным, но иметь тот же смысл. Но иначе и быть не могло.