Для студентов МГТУ им. Н.Э.Баумана по предмету ФизикаЗадача 6.1Задача 6.1
4,97514431
2023-06-162023-06-16СтудИзба
Вариант 15 - ДЗ №2 - Задача 6.1.15
Задача 6.1 вариант 15
Описание
Задача из типовика №2, зачтена на максимальный балл
Условие:
Решение:
Показать/скрыть дополнительное описание
Условие:


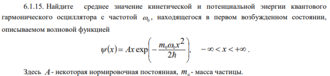
Найдите среднее значение кинетической и потенциальной энергии квантового гармонического осциллятора с частотой 0 , находящегося в первом возбужденном состоянии, описываемом волновой функцией.
Характеристики решённой задачи
Предмет
Учебное заведение
Семестр
Номер задания
Вариант
Просмотров
3
Качество
Скан рукописных листов
Размер
2,87 Mb
Список файлов
6.1.15 460.pdf

Спасибо за покупку! Я буду очень рад, если поставишь справедливую оценку купленному файлу :3 Ищи больше работ в моём профиле, там много нужного тебе!