Для студентов МГТУ им. Н.Э.Баумана по предмету ФизикаЗадача 6.1Задача 6.1
5,0059
2016-03-312024-09-01СтудИзба
Задача 6.1 вариант 15
-50%
Описание

Показать/скрыть дополнительное описание
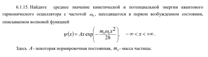
6.1.15. Найдите среднее значение кинетической и потенциальной энергии квантового гармонического осциллятора с частотой 0 , находящегося в первом возбужденном состоянии, описываемом волновой функцией , 2 2 exp 0 0 m x x Ax x . Здесь A- некоторая нормировочная постоянная, m0 - масса частицы. .
Характеристики решённой задачи
Предмет
Учебное заведение
Семестр
Номер задания
Вариант
Просмотров
677
Качество
Фото рукописных листов
Размер
280,22 Kb
Список файлов
Задача 6.1.pdf

Вам все понравилось? Получите кэшбэк - 40 рублей на Ваш счёт при покупке. Поставьте оценку и напишите положительный комментарий к купленному файлу. После Вы получите деньги на ваш счет.